最新 Raspberry Pi 3 等低成本单板计算机在监视和控制应用的无头嵌入式设计中使用越来越普遍。 使用高级语言开发可在 Linux 发行版上运行的应用程序并在开发板上集成无线连接,这样为开发和提供创新应用程序开辟了新的方式。
虽然主流的 5V 手机充电器可相对轻松地为此类开发板供电,但使用从环境中收集的能量也日益受到关注。 这能为系统设计者提供更大的灵活性,可将开发板置于不便通过电源线供电的位置。 这些开发板在没有外部电源的情况下,将无法使用充电电池,但这一电源要求的问题可通过太阳能电池解决。
用太阳能电池为嵌入式单板计算机供电,这对于无需屏幕的系统而言越来越可行。 随着开发板上的器件功耗下降、太阳能电池和电源管理芯片的效率有所提高,现可使用太阳能电池直接为开发板供电,并为电池子系统进行涓流充电。 这使得电池能为单板计算机和通信链路充电数月或长达数年。
Raspberry Pi 推出的 Raspberry Pi 3 正是此趋势的关键部分,它将 Wi-Fi 和蓝牙功能集成于搭载 1.2 GHz 四核 ARM® Cortex®-A53 处理器的开发板上。 这避免了通过 USB 端口使用无线适配器的较高功耗。 该开发板指定的最大工作电流为 2.4 A,可支持 USB 端口的外设。
开发板在待机模式时功耗为 31mA,在处理器和存储器负载下功耗则上升至 580 mA。 另一种电流负载为 SMSCLAN9514 USB 控制器,其在挂起模式时消耗 74 mA。 以太网连接的 594 mA 则不大可能相关,因为可通过以太网电缆进行供电。

图 1: Raspberry Pi 推出的 Raspberry Pi 3 开发板集成了无线连接。
无线连接的功耗取决于所设定的占空比,应将其设定在主板之后启动,以避免过高的峰值电流需求。
这确定了约 700 mA 到 900 mA 的启动功率要求以及约 150 mA 的空闲功率(需从能量收集源获得)。
所需功率可由一系列太阳能板提供,如 MikroElektronika 的 MIKROE-651。 这些太阳能板在 100mA 时提供 4 V 输出,允许多达九块尺寸为 70 × 65 mm 的太阳能板并行提供启动电流。 或者,Panasonic 的 150 x 37mm AM-5902 也可提供最高 60 mA 的电流,需要三块太阳能板维持空闲功率需求。

图 2: Panasonic 的 AM-5902 太阳能板。
其中两块太阳能板将提供空闲功率,这表明需要一块备用的充电电池和一个电源管理子系统。 这样,在收集数据或将此数据发送至网关时,这些太阳能板就可用于为电池进行涓流充电,以支持开发板的峰值用电量。
充电电池子系统可通过某些设备进行管理,例如 Texas Instruments 的 bq25504。 此设备用来为电池充电,并确保在太阳能电池供电下降时电池不会放电,同时还可管理能量收集装置等波动源。
为了提供单板计算机所需的 5 V 电压,可将两块太阳能板并联,然后连接到一块充电电池上,以提供所需电流。
除了电池之外,还需要一个开关模式升压或降压转换器和电池充电器。 转换器确保太阳能板产生的所有能量都可由电池获取,它连接电感器和电源,允许电感器累积电流,进而在电感器中存储能量。 在第二个周期中,电流路径的变化使电感器将累积的能量传输给负载。 负载电压可能高于或者低于电感器电源的电压。

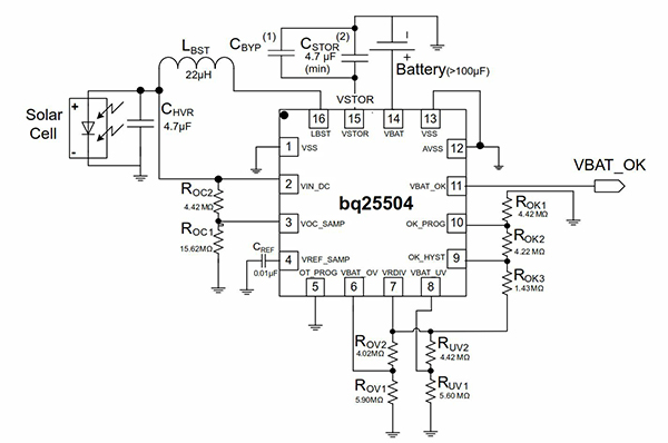
图 3: bq25504 电源管理芯片与电池和太阳能板连接。
但是,如果将电感器直接连接到太阳能板则导致效率低下,所以还采用了电容器。 通过监控电容器中的电压,开关模式转换器可在太阳能板输出达到峰值时激活。 当输出电压不足以开启转换器时,电容器也能从太阳能电池中获取能量,进而收集并存储所有能量。
这意味着当电容器有充足电量时,转换器会以猝发模式工作,实现电池快速充电。 但由于无法指示下一次能量猝发的时间,所以很难结束快速充电。
一种方法是使用另一个比较器监控输出电压,当电压达到最大值时禁用开关,而当电压降至预定水平之下时启用开关。
bq25504 旨在使用高效升压转换器和充电器来有效地获取和管理太阳能电池的输出。 该器件通过只需从太阳能电池获取微瓦功率的 DC-DC 升压转换器/充电器启动,之后就可开始工作并有效提取电能。
在图 3 所展示的典型电路中,太阳能板与 bq25504 和电池子系统相连,收集电流为开发板供电。 bq25504 使用电池监控输出,可以连接到 Raspberry Pi 3 开发板的通用 IO 管脚。 bq25504 安装在图 4 所示的评估板上,用来提供太阳能电池和电池之间的链路。
当升压转换器输出 VSTOR 达到 1.8 V,可为转换器供电时,主升压转换器就能更有效地从太阳能电池获取电能。 它在低至 330 mV 的 VIN_DC 典型值时启动,当 VSTOR 达到 1.8 V,可继续收集能量直至 VIN_DC 降至约 120 mV。 集成 PFM 降压转换器也由 VSTOR 供电,如果输入电量可用,则可自 VOUT 引脚提供高达 100 mA 的电流。

图 4: bq25504 评估板可用于通过太阳能电池为 Raspberry Pi 3 开发板供电。
转换器中的一个关键元素在于跟踪太阳能电池的最大功率点 (MPP)。 此 MPP 会随着太阳能板上的光量和温度发生变化,并实施一种可编程的最大功率点跟踪 (MPPT) 采样网络,以优化通向设备的电能传输。 通过禁用升压转换器 256 ms,bq25504 每 16 秒对开路输入电压进行定期采样,并在 VREF_SAMP 的外部基准电容器 (C2) 上存储 OC 电压的已编程 MPP 比。 通常,当太阳能电池负载约 80% 的输出电压时,电池会处于其 MPP,而当电池低于用户已编程的最大电压 (VBAT_OV) 时,升压充电器会为太阳能电池施加负载直至 VIN_DC 达到 MPP 电压。 此后,升压充电器会调节转换器的输入电压直至输出达到 VBAT_OV,确保将最大电量传输到电池。 这些电量将用于提供开发板所需的功率。
结论
要将 Raspberry Pi 3 等集成了无线连接的 5 V 单板计算机连接到太阳能电池,需要使用中间电池和电源管理子系统来提供所需的稳定电流。 使用 bq25504 等器件能提供最大功率点跟踪,确保优化电池充电并提供一个返回开发板的控制线路。 由此,开发板可在电源不可用的区域使用,而且仍能将数据返回至网络中。











