数据采集是机器人和工业物联网的关键功能。 从一个能量采集源向多个传感器的数据捕捉子系统供电的能力,让从更多场所捕捉数据成为可能,并降低充电或更换电池的需求。
多通道数据采集子系统可以使用太阳能电池或热电发电 (TEG) 的热能供电,但功耗是一个关键考虑因素。 使用超低功耗逐次逼近模数转换器 (SAR ADC)(例如 Analog Devices 的 12 位 AD7091R-5),也可以构建此类具有较小外形的子系统。 这是一个越来越重要的考虑因素,因为数据采集板需要安装到不提供主电源的较小位置。
图 1 显示了 AD7091R 与基于 Analog Devices 的 ADP5090 升压稳压器的高能效收集电路结合的情况。这种升压稳压器带四个单端模拟传感器输入。 在最高 22 kSPS 采样速率下采样时,ADC 使用 3 V 单电源供电的典型功耗为 100 µW,且 1 kHz 输入信号具有 68 dB 典型信噪比 (SNR)。

图 1:将 AD7091 SAR ADC 与专为能量采集源经过优化的 ADP5090 升压转换器结合。
12 位 SAR ADC 使用 2.7 V 至 5.25 V 单电源,包括片内转换时钟、准确的基准,以及在 100 kHz 标准模式和 400 kHz 快速模式下工作的 I2C 接口。 当需要额外滤波以便 MUXOUT 引脚上出现有源通道的输入信号时,多路复用器输出将使每个通道无需信号调节电路。 VIN 引脚前的滤波器具有大约 8.6 MHz 的截止频率,可以在 ADC 输入端消弱噪声,并使用低串联电阻值消减来自 ADC 的电荷反冲;还有一个大小合适的电容器,可拉出和灌入 ADC 的高频电荷反冲。 如果不需更多滤波或信号调节,MUXOUT 引脚将直接连接至 ADCIN。
稳定基准电压对于数据采集而言至关重要,因此片载 2.5 V 基准在 REFIN/ REFOUT 引脚上可用,芯片可与此基准或外部应用的基准配合工作。 配置寄存器中的 P_DOWN LSB 位的逻辑状态确定是否使用内部基准。 当 P_DOWN LSB 位设置为 1 时,将为 ADC 选择内部基准。 当 P_DOWN LSB 位设置为 0 时,2.5 V 至 VDD 范围的外部基准可通过 REFIN/ REFOUT 引脚连接到器件中,以减少抖动并提高准确度。
内部基准电路由 2.5 V 带隙基准和基准缓冲器组成,并且默认通电时禁用,因此可以使用外部基准。 那么,启动时更改配置位可允许 2.5 V 内部基准在 REFIN/REFOUT 引脚上使用,通常使用需要 50 ms 通电的 2.2 μF 电容器去耦至接地。 建议先缓冲内部基准,然后再将其应用到系统中的其他地方。
转换过程和数据采集通过 I2C 接口和一个内部振荡器控制,数据可在转换后读取,以便在快速模式下达到 22.22 kSPS 最高吞吐率。
采样模式使用 CONVST/GPO1 引脚,切换后会实现 ADC 转换,而命令模式则使用转换结果寄存器的读数开始转换,以提供稳定的数据流。 但是,此器件还拥有自动循环模式,以便在自主模式下操作,从而能够监视超出用户定义范围的事件。 这特别适合设置警报条件。 这些模式如图 2 中的 I2C 配置模式所示。

图 2:Analog Devices 的 AD7091 中的模式配置表。
四个单端模拟输入通道包括一个通道定序器,该通序器允许按照顺序转换通过预编程确定的选择结果,用户可利用片载配置寄存器设置不同的工作条件,例如电源管理、警报功能、忙碌指示、通道定序以及通用输出引脚。 MUXOUT 和 ADCIN 引脚还允许在 ADC 采集数据前对多路复用器输出进行信号调节。
AD7091R-5 使用两个电源引脚,这对能量收集电源有一定影响。 VDRIVE 允许直接连接 1.8 V 至 5.25 V 之间的任何逻辑,但为了减少所需电源数量,可以将 VDRIVE 和 VDD 连接在一起。
此外,ADC 在宽频率范围内对电源变化不敏感,因此可轻松使用能量收集源。 ADC 会在每个转换阶段结束时自动掉电,这意味着,电源会随着采样率呈线性扩展,自动掉电功能支持甚至是几赫兹的低采样率,以满足能耗非常低的应用。
然后与 ADP5090 集成升压稳压器结合,转换来自从光电池或热电发电机的 DC 电源,用于向充电电池或超级电容器等存储元件充电。 图 3 中所示的 CN-0372 板使用超级电容器,为电子器件和无电池系统供电。

图 3:CN-0372 评估板将 SAR ADC、升压转换器和放大器、电源转换器结合在一起。
该板采用 16 µW 至 200 mW 输入电源,工作损耗不足 1 微瓦。 利用内部冷启动电路,该整流器可在低至 380 mV 的输入电压下开始工作。 此解决方案无需外部电池向电路供电,而且能充分使用可用的可收集能量。
通过感测 VIN 引脚的输入电压,控制环路会将输入电压纹波保持在固定范围,以维持稳定的 DC-DC 升压转换。 输入电压的 VIN 感测和可编程调节点允许从光电池或 TEG 收集器收集最高的能量。
对于太阳能电池,最低的可编程工作阈值 (MINOP) 可在低光照条件下支持升压关断,同时,充电控制功能可通过监视电池电压来保护可充电的蓄能器件,具体包括可编程充电端接电压和放电关断电压。
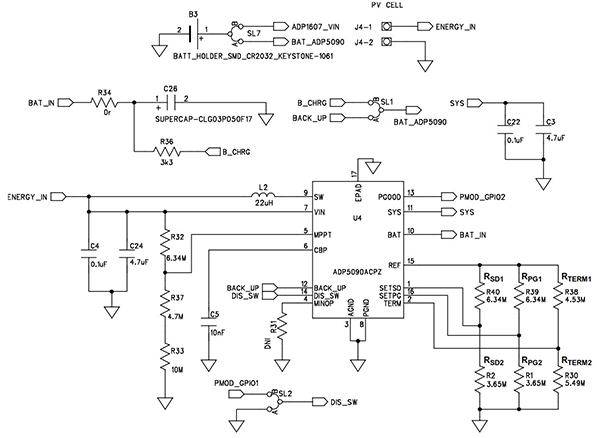
图 4 中的电路可将电源从连接的能量源转换至 J4 端子,将电荷存储在超级电容器 (C26) 中,并通过 SYS 电压输入向整个电路供电。

图 4:从光电池或热电发电机转换能量,以驱动四通道数据采集子系统。
在 ENERGY_IN 引脚引入从光电池或 TEG 收集的能量。 当此电压超过 380 mV 时,芯片会进入冷启动状态,直到主要升压器件启用,这时 SYS 电压超过通常为 1.93 V 的 VSYS_TH。PGOOD 上的逻辑高电平等于 SYS 电压,并且当达到电池端子电压后,主要升压充电器关断。
这让稳压器可以在脉冲频率模式 (PFM) 下工作,将存储在输入电容器中的能量传输至 SYS 以及 50 mF、3.5 V 超级电容器 (C26)。 PGOOD 阈值由外部连接器设置,表示 SYS 电压处于可接受的电压水平。
ADP5090 还配备有电池过度充电和深度放电保护阈值,此阈值也由外部电阻器设置。
评估该电路
将低功耗、高阻抗的 DC 电源(例如光电池或 TEG)连接至 J4 端子,然后将 SL4 和 SL5 置于位置 A,可以将 ADP5090 能量收集电路用作系统电源。 基于 PC 的 ADI 评估软件然后可与 EVAL-CN0372-PMDZ 板结合使用,并通过 USB 连接 PC。
结论
开发由环境能量供电的多通道数据采集子系统需要结合低功耗 ADC 和专为能量收集而优化的升压转换器。 ADC 中的集成多路复用和滤波功能可以降低设计的复杂性,同时不同的配置选项(特别是基于自主阈值的模式)可实现以最低功耗监视多个传感器。 ADC 随后与升压转换器结合,升压转换器在低电压下使用,支持监视充电电池或超级电容器以存储所收集的能量。 评估板中整合了所有这些功能,设计人员可以了解如何捕捉数据。











