这种灵活性也引发了一些常见问题,例如:是否使用任何电缆都能实现1公里的传输距离?不同电缆类型的性能是否一致?链路性能和传输距离取决于电缆的特性,而电缆特性又与电缆构造息息相关。本文总结了与该技术相关的电缆特性,描述了电缆传输距离与这些特性之间的依赖关系,并提供了已测试电缆的列表。
简介
高级物理层和10BASE-T1L
高级物理层(APL)规范和IEEE 802.3cg 10BASE-T1L规范是两个不同的标准,它们存在关联,但不能互相替代。IEEE 802.3cg标准定义了通过单根双绞线进行长距离以太网通信的10BASE-T1L物理层,与应用无关;而APL标准则在IEEE 802.3cg的基础上,针对本质安全环境中的过程控制应用,进一步扩展了同一物理层的规范和定义。这意味着,任何APL器件都符合10BASE-T1L标准(数据层,但不是通过数据线进行电力传输),但并非每款10BASE-T1L设备都符合APL标准。
APL文件包括数据层规范和系统定义,涵盖了电磁兼容性(EMC)性能、电缆屏蔽连接和网络拓扑等方面。例如,参见图1,APL规范定义了同一网络内的两类数据链路:支线和干线。支线链路直接连接到现场设备,长度不能超过200 m,而且由于现场设备的本质安全环境,传输电平为1.0 V p-p。干线将现场交换机或上游设备连接到最近的功率开关,长度可达1000 m,并以2.4 V p-p传输电平运行。
其他10BASE-T1L应用,例如楼宇自动化技术的应用,不需要符合APL要求。因此,支线和干线的概念并不适用于这些场景。事实上,该技术的网络拓扑是灵活多样的,包括星形、线形、环形或其组合形式。可以根据功率限制或抗扰度要求来选择传输电平,而与传感器或网络交换机的位置无关。这让用户可以更加灵活地使用电缆,因为无论链路位于何处,都可以使用2.4 V p-p传输电平。电缆的信号损失容差可以更高,对标称电缆阻抗的要求也不那么严格。我们将在后续章节中更详细地讨论这些内容。

图1 (上)用于过程自动化应用的APL网络拓扑;(下)用于楼宇自动化技术的线形和环形拓扑
标准中规定的电缆特性
为了符合IEEE 802.3cg标准,该文件的第146.7子条款规定了电缆必须满足的链路段特性。包括定义了插入损耗、回波损耗、最大链路延迟、差模至共模转换(适用于非屏蔽电缆)和耦合衰减(适用于屏蔽电缆)的限值。此外,对于涉及本质安全的应用,以及对于爆炸区域(0区,高爆炸危险;1区,可能产生火灾或爆炸;2区,可能发生爆炸或火灾,但可能性不大)中的设备,APL规范文件针对10BASE-T1L物理层的操作增加了一些规则和定义,包括电缆方面的定义:电缆分类、支线和干线链路的最大电缆长度、屏蔽等。
插入损耗
电缆的插入损耗以分贝(dB)为单位,用于衡量信号沿传输线(电缆)的衰减情况。它等于传输信号的功率与电缆末端接收的信号功率之比。这种损耗或衰减会随着电缆长度和信号频率的增加而增加。根据IEEE 802.3cg标准,最大允许插入损耗随传输电平而变化:2.4 V p-p的最大允许插入损耗高于1.0 V p-p下的值,以适应不同的信号强度及对应的要求。
IEEE 802.3cg规范
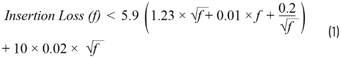
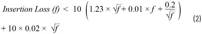
IEEE 802.3cg第146.7.1.1子条款对两条限值曲线做了明确规定,具体内容如下:对于1.0 V p-p传输电平:

对于2.4 V p-p传输电平:

在两个方程中,f为频率,单位为MHz,且0.1 MHz≤f≤20 MHz。图2为1.0 V p-p和2.4 V p-p传输电平所对应的插入损耗限值。
图2 10BASE-T1L 802.3cg插入损耗规格
APL分类
APL电缆规范根据插入损耗将电缆分为四类,而插入损耗决定了支线或干线数据链路的最大允许链路长度。这些分类也符合IEEE 802.3cg 10BASE-T1L电缆规范。1.0 V p-p和2.4 V p-p的插入损耗限值分别与支线和干线的运行要求一致。支线必须以1.0 V p-p运行,并遵守相应的插入损耗限值;而干线需以2.4 V p-p运行,并遵守更高的插入损耗限值。表1为所有APL电缆分类,以及围绕电缆长度和插入损耗曲线的规定。
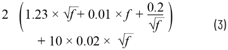
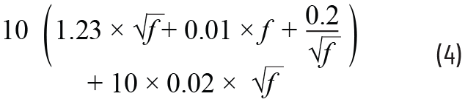
表1 APL电缆分类-插入损耗;f在公式3和公式4中的单位为MHz



请注意,公式4与IEEE 802.3cg 10BASE-T1L规范中的公式2相同,而公式3算得的值不到公式1的一半。换句话说,连接到支线的电缆须遵循更严格的限制条件。
对表1的正确理解是:特定类型的电缆要达到APL IV类标准,其1000米样本的插入损耗必须低于公式4设定的阈值,如果不符合这一条件,则该电缆不符合IV类标准;要达到APL III类标准,电缆的750米样本的插入损耗必须低于公式4,如果不符合该标准,但其500米长的样本符合要求,则该电缆属于APL II类;如果500米样本不合格,但250米样本满足公式4阈值,则该电缆被归为APL I类;如果电缆不满足上述任何要求,则它不符合APL标准。
回波损耗
理想情况下,当信号通过电缆的一端进行传输时,它应该被另一端的负载完全吸收。然而,正如前面所讨论的,由于电缆存在插入损耗,信号会减弱,一些能量也会被反射回信号源。这些反射现象是由变送器和电缆之间的阻抗不匹配或电缆本身引起的,可能发生在任何位置。回波损耗用于量化反射回信号源的信号强度,通常以分贝(dB)为单位。回波损耗等于发送的信号与反射的信号之比。与插入损耗一样,回波损耗随频率而变化。
假设电缆品质优良,则其阻抗在整个电缆长度上会保持一致,可以大大减轻阻抗不匹配情况(收发器的连接点除外)。如果某条电缆链路因损坏或施工不良而在某些地方出现了故障,情况就不同了。然而,鉴于本文的宗旨,我们不讨论这种情况。
与IEEE 802.3cg 10BASE-T1L插入损耗规格不同,回波损耗规格与传输电平无关。这是因为,正确端接的电缆的回波损耗与其长度无关。因此,无论电缆长度是200米还是500米,回波损耗都应该保持一致,除非因制造工艺或环境条件(如湿度和温度)的变化而产生差异。
IEEE 802.3cg规范
IEEE 802.3cg标准规定了电缆必须遵守的最小回波损耗曲线(与频率相关),如下所示:

其中,f为频率,单位为MHz。
APL规范
APL规范还规定了符合APL标准的电缆的最小回波损耗。此规范没有区分收发器的两个传输电平,因而比插入损耗简单得多。

其中,f为频率,单位为MHz。
请注意,APL电缆回波损耗规格额外增加了6 dB的裕量,因此比IEEE 802.3cg规格更严格。图3显示,任何符合APL回波损耗规格的电缆也符合10BASE-T1L回波损耗规格,但并非所有符合10BASE-T1L回波损耗规格的电缆都符合APL规格。
图3 10BASE-T1L和APL回波损耗规格
最大链路延迟
链路延迟是指信号从电缆一端传输到同一电缆另一端所需的时间。这种延迟是由电缆的构造引起的,并且会随着温度的变化而波动。链路延迟也可以表示为电缆标称传播速度(NVP)的函数,NVP定义为信号通过电缆的速度与光速之比。电缆NVP始终低于1.0,大多数电缆的NVP介于0.6和0.8之间。在某些情况下,电缆的NVP值可能接近0.5,这意味着给定长度电缆的链路延迟更长。
IEEE 802.3cg中针对10BASE-T1L规定的最大链路延迟是一个固定值,相当于长度为1589 m、NVP为0.6的电缆所产生的延迟。据此,最大链路延迟为8834 ns。
模式转换和耦合衰减
电缆的插入损耗和回波损耗是决定电缆在正常情况下的性能的主要参数。然而,工业应用要求系统能够承受存在高电磁干扰(EMI)的环境。这些干扰既包括耦合到电缆的恒定频率信号音,也有偶尔出现的高频高能脉冲。无论受到何种干扰,10BASE-T1L或APL通信链路都必须能够正常运行,避免数据丢失。大多数EMI来自外部源,长单对电缆是主要耦合机制之一。因此,电缆特性对整体电磁抗扰度起着重要作用。
耦合衰减-屏蔽电缆
对于屏蔽电缆,IEEE 802.3cg标准规定了最小耦合衰减。它与差分耦合到数据对的最大信号量有关。在屏蔽电缆中,该最大信号量取决于屏蔽的质量和覆盖率,以及同一对导线中电线的对称性。因此,不同的屏蔽会有不同的响应。例如,采用箔屏蔽加引流线的电缆与覆盖率90%的编织屏蔽电缆相比,二者的性能可能会有所不同。
图4为IEEE 802.3cg针对电磁环境E1、E2和E3中安装的系统的规格。E1对应于住宅、商业和轻工业建筑等电磁环境中部署的设备,E2对应于其他工业建筑的电磁环境中部署的设备,E3对应于由车辆电池供电的设备。
图4 IEEE 802.3cg针对屏蔽电缆的耦合衰减
差模至共模转换-非屏蔽电缆
假设同一对导线中的两根电线都是理想且对称的,则信号应该以同等方式耦合,产生的共模信号可以由10BASE-T1L信号路径中的MDI电路进行有效滤波。然而,电线之间的不对称可能导致部分共模信号在传输线上表现为差模信号。如果该信号在10BASE-T1L目标带宽(100 kHz至20 MHz)内且足够大,它可能会破坏自动协商过程或数据传输。此外,这种不对称可能会将10BASE-T1L的部分差模信号转换为共模信号,从而增加电缆损耗并可能降低性能。
为了解决这些问题,IEEE 802.3cg标准根据电缆运行的电磁环境规定了最小差模至共模转换(TCL)。图5为针对电磁环境E1和E2的规格。
图5 IEEE 802.3cg针对非屏蔽电缆的差模至共模转换规格
特性与长度的依赖关系
IEEE802.3cg 10BASE-T1L标准没有针对具体长度定义电缆特性,这导致许多关于最大传输距离和合规性的疑问。例如,长度为1000米的Cat5/Cat6电缆通常不符合10BASE-T1L标准,因为其插入损耗超过了公式1和2设定的限值,然而,相同类型的电缆在长度约700米时可能完全符合要求。
插入损耗与电缆长度的依赖关系
如前所述,插入损耗反映了信号衰减情况,通常以频率为参考进行表示。因此,插入损耗(以dB为单位)与电缆长度成正比。
这意味着,如果一个链路段的长度是另一条同类型电缆长度的k倍,则其总插入损耗也是较短电缆插入损耗的k倍。举例来说,一条1000米长电缆样本的插入损耗曲线,大约相当于另一条同类型的100米长电缆样本的插入损耗曲线的十倍。
回波损耗与电缆长度的依赖关系
假设电缆总体上的结构均匀(包括线径一致、电线间距恒定、每米绞合数一致等),则电缆的回波损耗不随长度对于10BASE-T1L通信的频率范围而言,这个假设相当合理。然而,如果电缆由多段相同类型的电缆连接而成,由于每个连接点可能存在反射,其回波损耗可能比单条连续电缆更差。为简单起见,本节假设给定电缆类型的回波损耗保持不变,与长度无关。
链路延迟与电缆长度的关系
对于给定电缆,信号延迟与电缆长度成正比。通过电缆的信号延迟因电缆类型而异,并且与其构造有关。通常,电缆制造商以NVP为参考提供此信息。下面的公式8显示了如何根据电缆的NVP值计算链路延迟。

其中,L是所讨论电缆的长度,NVP是电缆的标称传播速度,c是光速。图6为两条电缆的链路延迟与电缆长度的关系。一条电缆的NVP = 0.5;另一条电缆的NVP = 0.8。请注意,即使NVP值较低,标准也能支持超过1300米的链路延迟。标准中留有足够的余量,以确保其在温度变化下的鲁棒性和稳定性。
图6 IEEE 802.3cg链路延迟规格,以及NVP=0.5和NVP=0.8的电缆的链路延迟与长度的关系
最大电缆长度
电缆传输距离的主要限制因素通常是插入损耗,APL分类基于该因素的原因正在于此。插入损耗与电缆长度成正比,因此APL分类设置了电缆长度限制。
对于非APL应用,10BASE-T1L技术提供了更大的灵活性,支持屏蔽和非屏蔽电缆、阻抗不匹配程度更高的电缆、电缆的再利用等。除此之外,某些应用还可以使用超出IEEE 802.3cg标准规格的电缆。为了适应这些应用,ADI公司的10BASE-T1L产品系列预留了充足的裕量,支持长达1700米的通信距离,并确保在各类电缆上都能稳健运行。
然而,不同电缆的最大传输距离各不相同,并非市场上的每一类电缆都能达到1700米。有些电缆的信号损耗可能较高,导致传输距离较短。
最大传输距离和电缆的IEEE 802.3CG合规性
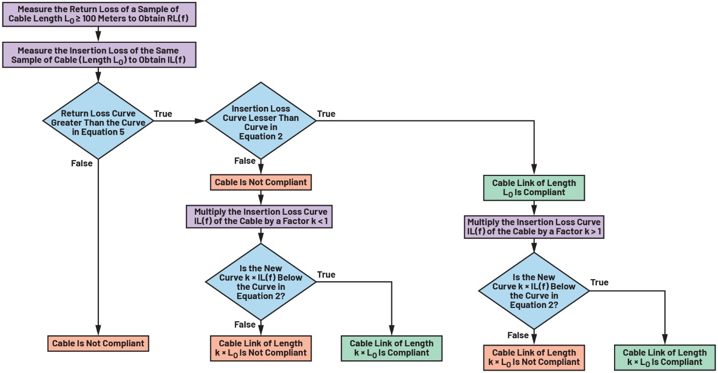
如果设施旨在符合IEEE 802.3cg标准,则电缆和PHY设备都必须符合该标准。本节深入探讨插入损耗和回波损耗规格,以及合规性验证过程。此外,本节概述了用于估算和测试给定类型电缆最大传输距离的方法。图7说明了如何计算电缆的最大传输距离。
图7 流程图,用于验证电缆样本是否符合插入和回波损耗规格,以及计算符合规格的最大电缆长度
如图7所示,该流程图依赖于对给定电缆样本的插入损耗和回波损耗的测量。理论上,电缆的长度不会影响这些结果,但在实践中,测量误差会随着电缆长度的减小而增加。因此,APL规范建议使用500米的电缆样本进行测量。对于非APL应用,为了获得可接受的结果,本文建议使用至少100米长的电缆进行测量。
为了确保合规,初始步骤包括评估电缆在不同频率下的回波损耗。如果回波损耗低于公式5中列出的阈值,则电缆不符合标准,无需进一步测试。然而,如果电缆的回波损耗高于规定曲线,接下来则需要根据公式1或2中设置的基准来评估电缆的插入损耗。如果插入损耗超过这些曲线,则该电缆被视为不合规。
验证插入和回波损耗之后,流程图提出了一种估算符合规格的最大允许长度的方法。具体实现方式如下:将测得的插入损耗乘以因子k,以获得尽可能接近公式1(针对1.0 V p-p传输电平)或公式2(针对2.4 V p-p传输电平)所述的曲线。通过外推法,估算相同类型但长度是所测试样本长度k倍的电缆的插入损耗。目标是确定最大k值,使得外推的插入损耗曲线始终低于所需的规格曲线,并在外推过程中迭代调整k值。
示例:
以下示例进一步解释了此方法。假设插入损耗和回波损耗已测量。
第1步:回波损耗验证
图8为给定类型、长度为100米的电缆X的回波损耗验证,以及IEEE 802.3cg和APL的回波损耗规格。请注意,电缆回波损耗测量结果中的每一点都大于APL和IEEE 802.3cg回波损耗规格。这说明,所测量的电缆符合两种回波损耗标准。

图8 回波损耗验证。蓝色迹线表示给定类型电缆的回波损耗测量结果;黄色迹线表示APL回波损耗规格;红色迹线表示IEEE 802.3cg回波损耗规格
第2步:插入损耗验证
插入损耗可以通过绘制电缆插入损耗相对于规格的曲线来验证,如图9所示。电缆X的插入损耗测量结果如蓝色实线所示。请注意,此曲线远低于黄色和红色虚线所表示的1.0 V p-p和2.4 V p-p 10BASE-T1L规格。
这意味着,任何同一类型、长100米的电缆X都可以用在1.0 V p-p或2.4 V p-p的10BASE-T1L链路中。

图9 插入损耗验证。红色虚线:IEEE 802.3cg在2.4 V p-p传输电平下的最大插入损耗;黄色虚线:IEEE 802.3cg在1.0 V p-p传输电平下的最大插入损耗;蓝色实线:100米电缆X的插入损耗测量结果
第3步:符合IEEE 802.3cg标准的最大长度的计算
本节重点介绍IEEE 802.3cg标准,而不是APL分类。但是,读者可以根据表1进行类似的分析。
对于测得的插入损耗,可以将每个数据点乘以因子k来外推。根据所采用的传输幅度(1.0 V p-p或2.4 V p-p标准),外推所得曲线低于相应的标准曲线。
图10显示了1.0 V p-p的IEEE 802.3cg插入损耗规格,以及选择k = 7所获得的外推曲线(绿线)。绿色曲线是将100米电缆样本的插入损耗的每个数据点乘以k = 7得到的。请注意,获得的外推值略低于1.0 V p-p规格,这意味着700米(将k = 7乘以电缆长度得出)是符合非APL应用的1.0 V p-p传输电平规格的近似最大长度。任何小于700米的长度也同样符合1.0 V p-p传输电平规格。
与此类似,图10还显示了2.4 V p-p的IEEE 802.3cg插入损耗规格,以及k = 12时所获得的外推曲线(蓝线)。该曲线的获得方式与上述方式类似,即将100米电缆样本的插入损耗的每个数据点乘以k = 12。请注意,外推曲线也略低于2.4 V p-p规格,这意味着1200米是符合2.4 V p-p传输电平规格的近似最大长度(基于其插入损耗)。任何小于1200米的长度也同样符合2.4 V p-p规格。
图10 对电缆X的插入损耗进行外推,获得符合IEEE 802.3cg 1.0 V p-p和2.4 V p-p规格的最大电缆长度
以上分析表明,基于插入损耗和回波损耗标准,在非APL应用中,对于1.0 V p-p和2.4 V p-p传输电平,该特定类型电缆的最大允许链路段分别约为700米和1200米。然而,对于需要完全符合标准的应用,最大链路段不得超过1000米。
此方法可应用于其他类型的电缆,得到的最大合规链路段长度可能小于1000米。例如,针对Cat5/Cat6电缆进行类似评估时,符合10BASE-T1L标准的典型最大长度通常不超过700米,不过这会因电缆品牌和型号而异,有些电缆可能会提供额外的裕量。
通过电缆测试估算ADIN1100、ADIN1110和ADIN2111支持的最大传输距离
电缆测试程序涉及使用矢量网络分析仪来估计电缆的参数,以及使用ADI公司的EVAL-ADIN1100EBZ评估套件来执行以太网流量测试。该评估套件拥有媒介转换器功能,并通过评估软件提供多种诊断功能,例如帧生成器、帧检查器、均方误差和环回模式等。
测试步骤
电缆测试包括使用矢量网络分析仪测量被测电缆的插入损耗和回波损耗,然后使用这些参数来评估电缆合规性,并估算符合IEEE802.3cg 10BASE-T1L标准的最大电缆长度。最大合规长度是指特定类型电缆符合IEEE 802.3cg所定义的2.4 V p-p或1.0 V p-p插入损耗曲线(如图2所示)的最大长度。
进一步的测试包括通过被测电缆连接两个EVAL-ADIN1100EBZ评估板,以建立10BASE-T1L链路。后续链路性能测试涉及使用片内帧生成器以全带宽传输以太网流量,并监测每个EVAL-ADIN1100EBZ板上10BASE-T1L链路的均方误差(MSE),以及错误计数和接收到的以太网帧数。仅当满足以下条件时,测试才会被标记为通过:
■ 10BASE-T1L已成功建立。
■ MSE优于-20.5 dB。
■ 测试期间接收的帧没有错误。
对长度不同的同类型电缆重复进行此测试,以确定故障点。但在某些情况下,最大测试长度可能受限于实验室可提供的最大长度,而不一定能反映电缆的实际最大传输距离。同样,在电缆长度增量超过100米的情况下,识别出的故障点可能无法准确反映绝对最大电缆长度。例如,如果只有500米的电缆段可用,则可以通过连接两个500米的电缆段来建立1000米的链接,但这种办法对于1500米是不可行的。因为真正的最大长度可能是1200米,但受限于没有该长度的电缆可用来进行测试,最后记录的数据点仍为1000米。
表2为在实验室中测试的各种电缆,得到的符合10BASE-T1L两种传输电平标准的估计最大长度,以及使用EVAL-ADIN1100EBZ评估板在2.4 V p-p和1.0 V p-p下测试的长度。
表2 不同类型电缆上的典型ADIN1100/ADIN1110/ADIN2111链路长度性能

注释1:实验室中测试的最大长度对应于测试期间链路正常运行的最长长度。
注释2:实验室中测试的最大长度受限于可用电缆,并且必然受限于收发器的传输距离。
注释3:电缆参数不可用或未测量。
1测试的电缆Helu 82836是Profibus PA,其标准化传输速率为31,25 kB,特性阻抗为100±20 Ω,39 kHz时波衰减最大值为3 dB。
结论
IEEE 802.3cg-2019标准的电缆定义非常灵活,支持多种曾用于旧通信协议的电缆类型,因此维持了长传输距离,确保能够通过以太网无缝连接边缘设备,而无需网关。
ADI公司的ADIN1100、ADIN1110和ADIN2111内置了裕量,既支持符合标准的电缆,还能够兼容非标准电缆。理想情况下,应用应遵守IEEE 802.3cg或APL规范,尤其是在过程控制中。但实际情况是,许多系统需要重复使用现有布线来降低部署成本。内置裕量增强了数据链路的稳健性,并有利于各类电缆(包括为了其他通信协议而安装的电缆类型)采用10BASE-T1L技术。这种灵活性确保了ADI公司的10BASE-T1L器件能够在1.0 V p-p和2.4 V p-p传输电平下保持一致的电缆传输距离。
此外,ADI公司提供众多10BASE-T1L诊断工具,例如帧生成器、帧检查器、通过均方误差反映链路质量的指示器以及带有TDR的电缆故障检测器等,这些器件均能够支持在规划、调试和运行阶段对系统进行诊断。这些工具有助于简化部署,通过提供诊断洞察有效缩短停机时间,并在发生故障时减少纠正维护工作量。
作者简介
Hector Alberti Arroyo是ADI公司的一名系统应用工程师,从事工业以太网产品方面的工作。2014年,他毕业于美国马萨诸塞州伍斯特理工学院,获得电气和计算机工程学位。2014至2015年,他担任Energy Metering Group的产品评估工程师。2016至2019年,他担任萨尔瓦多环境和自然资源部的远程传感器工程师,以及萨尔瓦多国立大学的数学和物理系讲师。











