作者:Frederik Dostal,电源管理专家
摘要
本文介绍适用于开关电源开发的各种工具。这些工具协同工作,帮助设计人员完成从系统电源管理架构的初始设计到硬件最终评估的全流程开发。每种工具都有特定的用途,并能提供有价值的洞察,使工程师能够在更短的开发时间内设计出更优质的电源。
引言
几乎所有电子电路都需要电源。因此,大多数工程师必须设计电源解决方案来为电路供电。为了简化这项任务,业界在长期实践中开发出了一套功能完备的电源工具链。一般来说,可以将电源工具分为五类:电源系统设计工具、电源计算工具、数字电源设置工具、电路仿真工具和硬件评估工具。它们各司其职,共同为硬件设计人员的工作带来极大的便利。
电源系统设计工具
系统设计工具帮助设计系统的电源架构。大多数电子系统需要不止一个电源,通常需要五个或更多不同电源。借助ADI公司的LTpowerPlanner®工具,设计人员可以绘制出电路中所有不同电源转换步骤的简单框图。这些步骤可以在易于使用的图形用户界面中进行修改。每个电源模块都可以设置预期的电源转换效率,用户只需点击几下鼠标就能得到电源架构的总效率。图1显示了这样一个框图的屏幕截图,计算得出的总效率为86.3%。
这款工具能够帮助用户作出关于电源架构的基础决策。它通过选择具有特定效率的DC-DC转换器,实现可接受的总电源转换效率。此外,它还能作出并记录系统级决策,例如时序控制要求和能力。

图1.使用LTpowerPlanner开发的电源架构框图
电源计算工具
利用LTpowerPlanner为特定应用开发出合适的电源系统设计后,我们便要专注于特定的DC-DC转换器,以设计和优化电路。对于这一设计步骤,最佳的辅助工具是LTpowerCAD®。用户可以从ADI网站免费下载该工具,并将其安装在本地计算机上。仅当更新软件或精确计算电感磁芯损耗时,才需要网络连接。安装并启动LTpowerCAD后,用户就可以从参数搜索窗口中选择现有电源转换器IC。键入输入电压范围、所需的输出电压和输出电流以及其他具体要求(如电源良好引脚、频率同步能力或数字接口)之后,该工具就会显示合适元器件的列表。然后,用户从列表中选择一个解决方案,随即会打开一个设计窗口,其中包含外部元件的建议值。接着,从来自多家供应商的大量真实电感或电容元件中选择所需的元件,然后利用这些元件完成优化电路的所有计算,包括电路效率、稳定性考虑以及电源转换器输入端或输出端的额外滤波要求。
使用该工具时,如果选择的元件值远低于或高于电路计算的建议值,则会显示警告消息。
图2显示了LTpowerCAD中用于优化设计的主窗口。黄色框显示工具计算出的值,蓝色框允许用户输入值。使用此工具设计开关电源电路非常简单。

图2.LTpowerCAD中用于选择开关电源外部元件的选项卡
图3显示了LTpowerCAD中的一个独特功能:电磁干扰(EMI)滤波器设计工具。用户可在LTpowerCAD的主电路界面中访问此工具,点击后将打开一个专用滤波器设计器窗口。这个滤波器设计器非常适合用于确定电源是否需要特殊的输入滤波器来满足某些传导EMI规范,例如CISPR 22/CISPR 32、CISPR 25或MIL-STD-461G辐射标准。它会绘制电源转换器本身的辐射图,并推荐适当的输入端滤波器,以将传导辐射衰减到可接受的水平。除了这些主要任务之外,它还会绘制滤波器传递函数(滤波器衰减)和滤波器阻抗图。适当的滤波器阻抗对于确保DC-DC转换器和滤波器的组合保持稳定非常重要。

图3.LTpowerCAD中的EMI滤波器设计工具,用于设计滤波器以减少电源输入端的传导辐射
数字电源设置工具
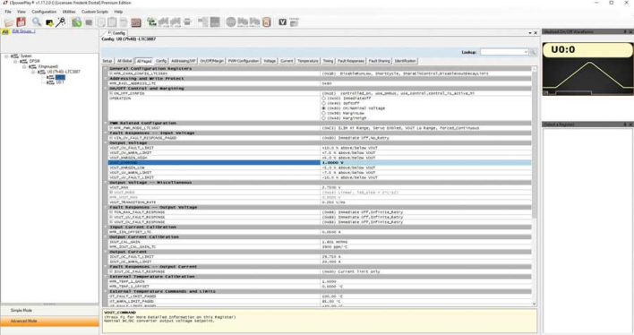
有些电源是数字型。当然,1和0无法为负载供电。我们所说的数字电源是指电源稳压器IC内的数字电路,用于控制电路参数、读取有关电源活动的信息(遥测)、在数字域中运行完整的控制回路等。虽然需要付出更大的努力来快速准确地将信号数字化,但也因此具备了以数字化方式调整控制回路的能力。
评估数字电源时,我们需要一个软件工具来与电源通信,并对基于状态机的器件进行各种设置。为此,用户可以下载免费的LTpowerPlay®工具。它提供图形用户界面,能够全面控制数字电源。通常,该软件使用USB转I2C (PMBus®)接口与硬件通信。图4显示了LTpowerPlay的主窗口,在其中可以选择不同的设置,并轮询和显示电源信息。
LTpowerPlay数字电源工具可以在仿真模式下作为独立系统运行,即使未连接任何硬件也无妨。通过这种方式,用户可以快速了解数字电源IC,而无需花时间阅读冗长的数据手册。

图4.利用LTpowerPlay对数字电源集成电路进行适当的设置
电路仿真工具
市面上有许多电路仿真工具,其中最受欢迎的一款仿真工具是LTspice®。它是一款完整的SPICE仿真器,具有直观的原理图输入工具、符号生成器和波形查看器。它免费使用,功能先进,并针对开关电源仿真进行了优化。与一些SPICE仿真器相比,LTspice的开关电源仿真速度更快。此外,LTspice的新特性持续增加,运行速度不断提升。
电路仿真工具是对LTpowerCAD等电路计算工具的有效补充。在仿真工具中,用户可以更灵活地修改电路、添加滤波器等电路部分,还可以将多个电源组合成一个大系统,检查多个电源如何相互影响。
LTspice 17.1版引入了频率响应分析(FRA),能够快速、轻松地生成电源调节环路的波特图。LTspice 24版添加了特殊FRA探针,支持绘制调节环路的部分传递函数图。LTspice 24.1.8版引入了绘制奈奎斯特图和标准波特图的功能。图5显示了LTspice中一款隔离式DC-DC转换器的电源管理电路原理图。
除LTspice外,ADI公司还支持SIMPLIS®,并提供许多器件模型。用户可以在OASIS环境中,从ADI网站免费下载有限节点版本的SIMPLIS。SIMPLIS是一款分段线性系统仿真工具,它在仿真开关电源时速度极快。OASIS仿真环境则是包含SIMPLIS的离线模拟仿真器。

图5.LTspice是一款非常流行的仿真工具,具备一些特殊功能,例如用于电源的新FRA功能
硬件评估工具
电路计算和仿真不仅有用,而且重要。然而,即使采用最先进的电源管理开发工具链,仍然需要使用真实硬件构建电路来进行评估。借助上述工具充分准备电路,可以缩短硬件评估时间,但仍需进行实际的硬件搭建与检查。为了减少实验评估所需时间,我们推出了一个名为LTpowerAnalyzer的新电源评估环境。它包含一套硬件,通过ADALM2000套件连接到PC。ADALM2000是一款袖珍示波器和信号发生器,能够控制LTpowerAnalyzer。图6显示了连接到被测设计(DUT)开关电源板的LTpowerAnalyzer的设置。

图6.LTpowerAnalyzer帮助进行硬件评估
该硬件评估工具可以绘制电源的波特图。它能够对高达100 A的负载瞬变进行生命周期负载瞬变测试。它还能绘制电源的输出阻抗图,从而有助于判断电源是否兼容复杂(电感或电容性)负载。
用户可以从ADI网站以合理的价格购买LTpowerAnalyzer。它带有非常直观易用的LTpowerAnalyzer软件。它甚至支持与LTpowerCAD对接,将波特图计算结果与真实硬件测量结果进行比较。两个图形可以显示在同一个绘图窗格窗口中,便于将计算结果与实际情况进行比较。图7屏幕截图显示了使用LTpowerAnalyzer软件进行的波特图测量。

图7.LTpowerAnalyzer软件能够轻松地对电源进行详细评估
结语
得益于各种最新的电源工具,电源设计过程大为简化,各个优化步骤实现了自动化,相关信息也能以简明直观的形式在过程中呈现。关键决策不仅可由经验丰富的电源管理专家作出,也可由负责为主电路开发电源的电路设计人员作出。而且令人惊喜的是,许多此类工具对用户免费提供,用户无需任何资金投入就能轻松使用合适的工具开展工作。
作者简介
Frederik Dostal是一名拥有20多年行业经验的电源管理专家。他曾就读于德国埃尔兰根大学微电子学专业,并于2001年加入National Semiconductor公司,担任现场应用工程师,帮助客户在项目中实施电源管理解决方案,进而积累了不少经验。在此期间,他还在美国亚利桑那州凤凰城工作了4年,担任应用工程师,负责开关电源产品。他于2009年加入ADI公司,先后担任多个产品线和欧洲技术支持职位,具备广泛的设计和应用知识,目前担任电源管理专家。Frederik在ADI的德国慕尼黑分公司工作。











