作者:Madhura Tapse

在全球共同应对气候变化及环境挑战的过程中,清洁水和健康土壤等关键资源的获取仍是亟待解决的重要的全球性问题。联合国的统计数据显示,全球仍有超过40%的人口缺乏足够的清洁、安全的饮用水和基本卫生服务。
在步入人工智能(AI)时代后,一个不可回避的问题随之而来:AI能否为这场水资源危机提供解决方案?随着边缘AI技术的兴起,凭借高质量数据支持和强大的机器学习推理引擎,实现实时资源质量监测已成为可能。AI驱动的传感器与数据分析技术可实时监测水质参数,并自动调控水系统,根据动态变化的情况优化水资源的分配与使用。基于AI的系统不仅提高了运营效率,减少了水资源浪费,还促进了自适应水资源管理。
pH值测量参数可用于水质分析,这也是恩智浦技术赋能的一个用例。了解pH值是评估水质或土壤质量的关键步骤。几乎所有处理液体的行业都需要pH值测量系统。在水质分析中,pH值尤为重要,因为它反映了水的酸碱度,对营养物质和重金属等化学物质的溶解度与生物利用度具有显著影响。这一分析提供了关于水质如何直接影响水生生物健康及水体整体环境质量的宝贵洞察。
恩智浦为pH测量提供了边缘AI就绪的解决方案,其中恩智浦模拟前端(AFE)能够快速、准确且可靠地生成pH计数据,为利用机器学习算法实现实时水质监测提供了技术支持。
先进的水质分析解决方案
下图为一种用于分析水pH值和电导率的电路概览图。该应用包含两个电极:
- 一个是CE电极,如下图1所示。 使用DAC生成复杂的低速波形(10Hz至100Hz)。通常情况下,需要在DAC输出后接入功率放大器,以驱动电解液中的浮动电极。偏置电极能够在电解液中引发化学反应或产生氢离子活性。
- 另一个是RE电极(参比电极),如下面的图1所示。参比电极具有稳定的参考电压,向功率放大器的反相输入端提供偏置信号反馈。
- 下图中的WE信号为几微安量级电流,源于CE与RE电极之间的电势差,这种电势差导致溶液中的氢离子活性或离子运动。使用运放作为跨阻抗放大器,该电流被转换为10mV至100mV范围内的电压,供ADC进一步处理。

图1. 该电路用于水的pH值和电导率分析
基于边缘AI的水电导率分析系统
- 高质量数据支持实时监测与预测性维护
通过使用来自pH计的高度精确且可靠的数据对机器学习推理引擎进行训练,可以在质量控制与故障分析方面实现出色的准确性。稳定的输出与诊断数据不仅有助于提取必要的特征,还能通过机器学习算法分析多种水质参数。
- 稳定性:随时间与温度变化而引起的漂移是边缘AI pH计和电导率计设计的关键注意事项。低预测性漂移能够显著提高监督机器学习算法的准确性,从而更好地预测或分类未来的未知实例。
- 有效的分辨率与噪声性能:为了充分利用传感器的动态范围并获取精准读数,信号链与功率设计过程中应考虑低噪声和高分辨率,特别是对于实验室仪器。
- 精度:实验室常用的pH计通常要求至少达到±0.1的pH精度,以确保在各种环境下实现精准测量。
- 诊断与校准:电极诊断功能在预测性维护和高质量测量中至关重要。它提供了灵活性,有助于用户了解电极何时需要清洁或校准。
水质分析解决方案了解恩智浦NAFE33352模拟前端产品与下一代边缘AI技术如何助力精制水处理。
接下来,让我们深入探讨恩智浦新推出的模拟前端(AFE)如何帮助克服pH监测中面临的障碍与挑战。
NAFE33352依托恩智浦广泛的多通道通用模拟输入产品组合,是一款软件可配置的通用输入/输出AFE,能够满足边缘AI pH计应用对高精度测量和数据处理的严苛需求。UIO-AFE集成了精密的14/16/18位DAC、16/24位ADC、低漂移电压基准、低偏移漂移缓冲器以及高压高精度放大器,并配备70V输入保护电路,以应对EMC和误接线情况。此外,该器件内置诊断与保护电路,可进行输出、短路和断路检测。模拟输入模块还配备了先进的情况监测与诊断电路,确保功能安全。精确的电流和电压回读能力支持高级异常检测,为预测性维护提供了可靠的技术保障。
- NAFE33352 AFE如何助力pH监测中的高级诊断
- 稳定的ADC和DAC数据为模式识别提供支持
- 输入ADC数据
- 稳定的ADC和DAC数据为模式识别提供支持
在此应用中,ADC的典型数据速率约为100ksps。NAFE33352提供卓越的噪声性能,详见下表。模拟输入的UIO AFE噪声性能取决于器件配置,包括数据速率、PGA增益、数字滤波器阶数以及稳定模式设置。其中,影响噪声性能的两个关键因素是数据速率和PGA增益。降低数据速率会使总噪声按比例降低,因为数字滤波器的等效噪声带宽与数据速率成正比。与此同时,提高PGA增益可以减少输入参考噪声,这是因为PGA的噪声水平低于ADC的噪声。此外,噪声性能还受到数字滤波器形状的影响,较低的阶数会进一步降低等效噪声带宽,从而改善噪声水平。

表1. 噪声性能结果
- 输出DAC数据
NAFE33352的DAC可用于生成此类应用所需的复杂波形。通过SPI主机发送DAC命令CMD_WGEN,可以触发自动DAC波形发生器。所有波形参数均可在不同的寄存器中进行编程,以实现所需的输出波形。
NAFE33352集成了低漂移电压基准和低偏移漂移缓冲器,确保在温度变化和长时间运行中具有卓越的稳定性。其电压和电流输入/输出TUE随温度漂移的典型值为3ppm/°C,最大值为10ppm/°C。
这种高精度与稳定性的数据为机器学习模型的定制化数据集提供了有力支持,从而提升准确性和可靠性。高质量数据与机器学习模型的精度息息相关,确保了算法能够正确构建接口。
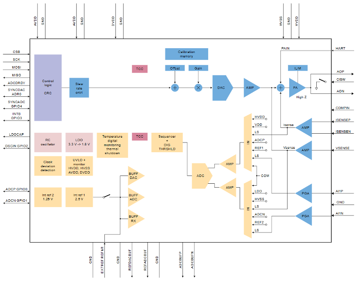
- 智能模拟集成
NAFE33352的另一大优势在于模拟集成度高,有助于显著减小此类工业物联网设备的整体外形尺寸。该产品集成了DAC,可生成用于溶液中偏置电极的复杂波形。同时,它还配备电压感测放大器,用于读取该电压并将偏置信号发送至连接DAC的功放。
通用输入或电流感测放大器可用于读取电化学反应产生的电流,从而无需使用跨阻抗放大器。

图2. 展示模拟集成的框图,有助于紧凑型工业物联网设备
- 用于预测性维护的诊断和校准
恩智浦的NAFE系列提供多种内部诊断功能,大幅提升了硬件的容错能力。对于pH计而言,实时且智能的传感器诊断与管理是确保持续稳定pH测量的关键。通过预测性校准,可以确定pH传感器的校准需求和剩余使用寿命。
NAFE33352具备先进的诊断功能,支持自我状态监测和系统级状态监测。除了常规的开路与短路检测外,它还提供低量程和超量程的输入检测、电源电压范围监测、过热关断保护,以及系统内各种异常情况的全局告警功能。
本部分还介绍了工厂校准系数(CAL)。该系数将在恩智浦工厂完成校准,并存储于非易失性存储器中。此外,用户还可执行端到端自校准操作。
KITNAFE33352-EVB助力加速全软件可配置pH计的设计
KITNAFE33352-EVB是一款即将发布的评估板,用于快速评估恩智浦的模拟前端NAFE33352。该解决方案涵盖了基于NAFE33352进行系统设计所需的所有关键组件。通过现成的LPC54S018 MCUXpresso SDK驱动程序以及用于评估的GUI,该板能够显著加快开发进程。
NAFE33352的评估能力即将通过NAFE33352-UIOM得到扩展。NAFE33352-UIOM是一款软件可配置的输入/输出AFE Arduino® Shield扩展板,支持快速评估,并与恩智浦的FRDM-MCX开发板实现即插即用的兼容性。FRDM-MCXN947是一款紧凑且可扩展的开发板,专为MCX N94或N54 MCU的快速原型设计而打造。NAFE33352-UIOM与FRDM-MCXN947的解决方案独具特色,展现了紧凑系统设计方法。
NAFE33352-UIOM解决方案不仅具备卓越的硬件灵活性,还配备了MCUXpresso SDK驱动程序和参考应用程序,能够加快软件开发进程。MCUXpresso提供了开发高质量嵌入式软件应用程序所需的全套工具。所有附带详细说明的代码均可在应用代码中心(ACH)获取。
长期供货对于工业应用至关重要,NAFE33352系列包含在恩智浦产品长期供货计划中。
恩智浦助力实现更清洁的水资源
总而言之,通过提供可靠、精准的数据,结合软件可配置的紧凑型设计,以及内置的校准支持与诊断功能,恩智浦可以打造高效的下一代边缘AI水质分析设计。恩智浦的NAFE系列在推动此类边缘AI设计的开发中发挥了至关重要的作用。
作者:
Madhura Tapse
恩智浦半导体产品市场营销经理 Madhura Tapse于2023年加入恩智浦半导体,担任产品营销经理,专注于为工业4.0和工业自动化应用开发相关产品。在加入恩智浦之前,她曾在Maxim Integrated(现为Analog Devices)和Cypress Semiconductors担任应用工程师。她毕业于浦那大学,获得了电气工程学士学位,并在孟买印度理工学院获得了生物医学工程硕士学位。











