作者:Charlie Zhao,首席工程师
摘要
在众多电源应用中,低噪声表现是一个至关重要的因素。ADI公司凭借开创性的Silent Switcher®技术,结合创新的电路设计与封装工艺,成功研发出μModule®稳压器,不仅效率出色,还能有效抑制电磁干扰。得益于这项独特技术,该系列稳压器对PCB布局变化的敏感度大幅降低,不仅简化了设计流程,还显著提升了整体性能表现。ADI的降压型直流-直流μModule稳压器,能够在3 V至16 V的输入电压下提供最大8 A的输出电流,是适用于大电流、噪声敏感型应用的理想紧凑型解决方案。
引言
在高精度数据转换器、医疗器件及射频(RF)系统等诸多电源应用领域,低噪声正成为一项越来越常见的要求。传统上,开关模式直流-直流转换器一向存在固有噪声问题,因此并不适合用于对噪声敏感的应用。ADI公司凭借开创性的Silent Switcher技术,成功研发出μModule稳压器,能够在低噪声应用中展现出出色的性能表现。
LTM4702是一款降压型直流-直流μModule稳压器,能够在3 V至16 V的输入电压下,提供最大8 A的输出电流。它采用了Silent Switcher架构,配有内部热回路旁路电容,可实现低电磁干扰(EMI)和高效率。LTM4702包含电流模式控制器、功率开关元件、功率电感和部分输入和输出电容。
其输出电压可在0.3 V至5.7 V之间进行调节。这款IC采用小巧的6.25 mm×6.25 mm×5.07 mm BGA封装,工作结温范围为–40°C至+125°C。
典型应用示例
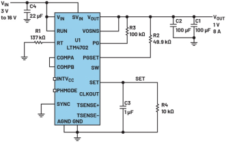
图1显示了一个典型应用的原理图。它的工作开关频率大约为800 kHz。开关频率可通过一个电阻(RT引脚电阻至AGND)轻松调节。SET引脚会精准输出100 µA的电流,该电流会流经连接在SET引脚和GND之间的外部电阻。稳压器的输出电压将严格跟随SET引脚的电压,该电压值由ISET × RSET决定。使用SET引脚旁路电容器,能够降低对SET引脚上任何电压尖峰寄生耦合的敏感度。此外,SET引脚旁路电容器不仅可以使输出实现软启动,还能对冲击电流起到限制作用。效率与负载电流的关系曲线如图2所示。

图1.LTM4702 1 V、8 A降压型Silent Switcher µModule稳压器。

图2.效率与负载电流的关系(VIN = 12 V)。
在示例电路中,将SYNC引脚连接至GND可实现脉冲跳跃模式,进而提升轻负载情况下的效率。该器件能够在强制连续模式(FCM)下运行,可在较宽的负载范围内实现快速的瞬态响应和全频率运行。若要启用FCM,可将SYNC引脚连接至INTVCC或连接到大于3 V的电压源,也可让SYNC引脚处于悬空状态。
使用时钟源驱动SYNC引脚,能够使稳压器与外部时钟实现同步。该器件可以在300 kHz至3 MHz范围内同步。稳压器能与外部时钟同步的同时,以FCM模式运行。
LTM4702的一大特点是,通过在VOUT引脚和PGSET引脚之间连接一个电阻,即可实现可编程的电源正常状态指示功能。当输出电压超出±7.5%的规定范围时,电源正常(PG)输出信号将变为低电平。这款IC还具备其他一些用户友好的特性,包括使能/关断控制功能、可选择内部环路补偿或外部环路补偿,以及内置温度监测功能。
超低噪声Silent Switcher
Silent Switcher系列产品采用了创新的设计和封装工艺,能够在实现高效率的同时降低电磁干扰(EMI)。得益于这项独特技术,该系列稳压器对PCB布局变化的敏感度大幅降低,不仅简化了设计流程,还显著提升了整体性能表现。
LTM4702具备超低噪声架构,能够实现出色的低频(<100 kHz)输出噪声性能。仅需配置一个电阻,即可完成输出电压的设定,在整个输出电压范围内实现单位增益操作,从而使得输出噪声几乎保持恒定,不受输出电压波动的影响。
图3展示了辐射EMI性能。

图3.LTM4702的辐射EMI性能。
多相并联操作,实现更高输出电流
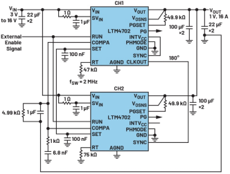
为获取更高的电流,可以将两个或多个器件进行并联。图4显示了一个示例:两个μModule稳压器并联,产生高达16 A的负载电流。在该示例中,CLKOUT信号连接至下一IC的SYNC引脚,以确保并联系统的频率和相位保持一致。通过将PHMODE引脚接地,使两个并联的稳压器以180°的相位差运行。将补偿引脚连接在一起,利用电流模式控制架构实现出色的均流效果。并联器件的SET引脚仅通过一个SET电阻连接在一起。

图4.LTM4702两相、1 V、16 A降压型电源。
结论
LTM4702是一款功能齐全的8 A降压型Silent Switcher µModule稳压器。仅需一个外部电阻,即可实现输出电压的精准调节,输出电压的可编程范围为0.3 V至5.7 V。凭借低EMI和低噪声特性,LTM4702非常适合大电流、噪声敏感型应用,例如电信/数据通信系统、RF电源、高速/高精度数据转换器应用等。这款µModule稳压器兼具外形紧凑、效率出众、外部组件精简等诸多优势。用户不仅能大幅节省电路板空间,还可显著缩短设计周期。
# # #
关于ADI公司
Analog Devices, Inc. (NASDAQ: ADI)是全球领先的半导体公司,致力于在现实世界与数字世界之间架起桥梁,以实现智能边缘领域的突破性创新。ADI提供结合模拟、数字和软件技术的解决方案,推动数字化工厂、汽车和数字医疗等领域的持续发展,应对气候变化挑战,并建立人与世界万物的可靠互联。ADI公司2024财年收入超过90亿美元,全球员工约2.4万人。ADI助力创新者不断超越一切可能。更多信息,请访问www.analog.com/cn。
作者简介
Charlie Zhao是ADI公司MMP模块业务部门的首席工程师。他于2001年加入凌力尔特(现为ADI公司的一部分)。Charlie在电力电子领域的经验极为丰富。他先后获得中国浙江大学的学士和硕士学位,以及美国弗吉尼亚理工大学的硕士学位。











