This article looks at how an energy-measurement IC can be used with current sensors to provide diagnostics and fault detection, isolation, and restoration for single- and three-phase designs in a smart grid implementation.
The sensors used in smart meters are not particularly challenging. Detecting voltage and current can be as simple as a coil of wire, but delivering useful, sophisticated data from those sensors is a challenge. Modern smart meters require a wide range of data to feed back into the utility network, either to a local aggregator or to the central office.
Smart meters need to be able to determine the active energy (kWh), apparent energy (kVA), reactive energy (kVAR), RMS, and power quality with the highest accuracy in both single- and multiple-phase meters, industrial instruments, and energy-monitoring applications. All this takes multiple channels to capture the data, which in the past has led to large, costly metering systems.
Capturing and processing the sensor data within the meter cost effectively by integrating the sensor interfaces and processing is the current challenge for developing such systems.
Multichannel current capture
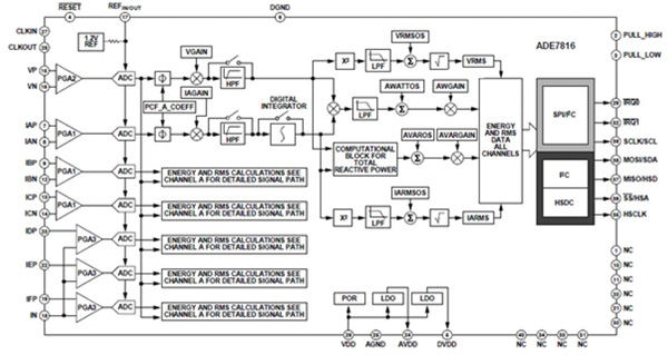
The ADE7816 from Analog Devices is a highly accurate, multichannel metering device that is capable of measuring one voltage channel and up to six current channels. It measures line voltage and current and calculates active and reactive energy, as well as instantaneous RMS voltage and current. The device incorporates seven sigma-delta (Σ-Δ) ADCs with a high-accuracy energy measurement core. The six current input channels allow multiple loads to be measured simultaneously to capture the different measurements from a range of sensors, and determine the active, apparent, and reactive energy simultaneously at any point in time at the point of load. This data can then be fed back into the utility network to optimize the power delivery and create a safe and efficient feedback loop.

Figure 1: The ADE7816 metering sensor interface combines a voltage channel with six current channels.
The voltage channel and the six current channels each have a complete signal path allowing for a full range of measurements. Each input channel supports a flexible gain stage and is suitable for use with current transformers (CTs), and the six on-chip digital integrators allow for the use of Rogowski coil sensors. This allows each channel to be used for either a coil or a CT, depending on the system and phase requirements.
Rogowski coil
The Rogowski coil is a low-cost sensor that uses a helical coil of wire around an air core to measure AC current or fast current pulses. The lead from one end of the coil returns through the center so that both terminals are at the same end of the coil. The coil is then wrapped around the straight conductor to measure the current. As the induced voltage is proportional to the rate of change of the current in the straight conductor, the output is connected to the integrators in the ADE7816 to provide an output that is proportional to the current.
Each analog input pin requires that a simple RC filter be connected to the input to prevent aliasing by the frequency components (which are higher than half the sampling rate of the ADC) folding back and appearing in the sampled signal at a frequency that is below half the sampling rate. This is an artifact of all sampled systems and for conventional current sensors such as a current transformer; one RC filter with a corner frequency of 5 kHz should be used for the attenuation to be sufficiently high at the sampling frequency of 1.024 MHz. The 20 dB per decade attenuation of this filter is usually sufficient to eliminate the effects of aliasing.
However, a di/dt sensor, such as a Rogowski coil, has a 20 dB per decade gain. This neutralizes the 20 dB per decade attenuation produced by the low-pass filter (LPF). Therefore, when using a di/dt sensor, a second pole is required. One simple approach is to cascade one additional RC filter, thereby producing a −40 dB per decade attenuation.

Figure 2: Anti-aliasing for a Rogowski coil using the ADE7816.
The ADE7816 provides higher levels of integration via on-chip meter registers that can be accessed through either the SPI or I²C interface. A dedicated high-speed interface, the high-speed data capture (HSDC) port, can be used in conjunction with I²C to provide access to real-time ADC output information. A full range of power-quality information, such as overcurrent, overvoltage, peak, and sag detection, is accessible via the two external interrupt pins, and the IRQ0 and IRQ1 interrupt lines through the active energy signal path (Figure 3).

Figure 3: The active energy signal path in the ADE7816.
Power and setup
In a high-voltage environment such as a power meter, powering the device is a vital consideration. To power the ADE7816, a 3.3 VDC input voltage should be provided between the VDD pin and the AGND and DGND pins. In addition, the PULL_HIGH and PULL_LOW pins must be connected to 3.3 V and AGND, respectively. This configuration is shown in Figure 4.

Figure 4: Applying power to the ADE7816.
The ADE7816 contains an on-chip power supply monitor that supervises the power supply (VDD). When the voltage applied to the VDD pin is below 2 V ± 10%, the chip is in an inactive state. After VDD crosses the 2 V ± 10% threshold, the power supply monitor keeps the ADE7816 in an inactive state for an additional 26 ms. This time delay allows VDD to reach the minimum specified operating voltage of 3.3 V − 10%. When the minimum specified operating voltage is met and the PULL_HIGH and PULL_LOW pins are tied to VDD and AGND, respectively, the internal circuitry is enabled. This process is accomplished in approximately 40 ms.
When the start-up sequence is complete and the ADE7816 is ready to receive communication from a microcontroller, the RSTDONE flag is set in the STATUS1 register (Address 0xE503). An external interrupt is triggered on the IRQ1 pin. The RSTDONE interrupt is enabled by default and cannot be disabled. This means an external interrupt always occurs at the end of a power-up procedure or hardware or software reset.
The RSTDONE interrupt should be used by the microcontroller to gate the first communication with the ADE7816. If the interrupt is not used, a timeout can be used instead. However, because the start-up sequence can vary from part to part and over temperature, a timeout of at least 100 ms is recommended. The RSTDONE interrupt provides the most time-efficient way of monitoring the completion of the ADE7816 start-up sequence.
The AVDD and DVDD output pins provide access to the on-chip analog and digital LDOs. When the ADE7816 is fully powered up, these pins are at 2.5 V. If the internal reference is being used, the REFIN/OUT pin outputs 1.2 V.
When the start-up sequence is complete, all registers are at their default value, the I²C port is the active serial port, and communication with the ADE7816 can start.
For the energy and RMS computations, the internal DSP must be powered up after all configuration registers are set to their desired values. The DSP is started by setting the run register (address 0xE228) to 0x0001.
Reference circuit
The nominal reference voltage at the REFIN/OUT pin is 1.2 V ± 0.075%. The REFIN/OUT pin can be overdriven by an external 1.2 V reference source. If Bit 0 (EXTREFEN) in the CONFIG2 register (Address 0xEC01) is cleared to 0 (the default value), the ADE7816 uses the internal voltage reference. If Bit 0 is set to 1, the external voltage reference is used.
The voltage of the ADE7816 internal reference drifts slightly with temperature; see the Specifications section for the temperature coefficient specification (in ppm/°C). The value of the temperature drift varies from part to part. Because the reference is used for all ADCs, any drift in the reference results in twice the deviation of the meter accuracy.
Hardware reset
To initiate a hardware reset of the ADE7816, the pin must be pulled low for at least 10 μs. After the RESET pin returns high, all registers return to their default values. This signals the end of the transition period by triggering the ADE7816 IRQ1 interrupt pin low and setting Bit 15 (RSTDONE) in the STATUS1 register to 1. This bit is set to 0 during the transition period and changes to 1 when the transition ends.
Software reset functionality
The software reset is managed by Bit 7 (SWRST) in the CONFIG register (Address 0xE618). If Bit 7 is set to 1, the ADE7816 enters the software reset state and all the internal registers are set to their default values, with the exception of the CONFIG2 register, which retains its existing value. In addition, the choice of which serial port is in use (I²C or SPI) remains unchanged if the lock-in procedure was executed previously.
When the software reset ends, Bit 7 (SWRST) in the CONFIG register is cleared to 0, the IRQ1 interrupt pin is set low, and Bit 15 (RSTDONE) in the STATUS1 register is set to 1. RSTDONE is set to 0 during the transition period and changes to 1 when the transition ends.
It is recommended that all meters be designed to have both software and hardware reset capability.
Evaluation kit
The ADE7816 evaluation kit includes an evaluation board that is used to evaluate the silicon. The board includes the ADE7816 energy-measurement IC, associated filtering, and isolation to allow high-voltage inputs to be applied. It also includes a microcontroller that handles all communication from the PC to the ADE7816 via pin P14 of the ADE7816 and the USB port of the PC.

Figure 5: The ADE7816 evaluation board.
An external 3.3 VDC supply is required to power up the ADE7816 evaluation board from pin P9. This provides power for the ADE7816 and the non-isolated side of the circuit, including the ADE7816 IC. Power for the isolated side of the circuit, which includes the microcontroller, is provided by default by the USB connection. If an external power source is used, this power source should be applied on P12. When using an external power supply, Jumper JP24 must be changed to the 1, 2 position.
Voltage channel
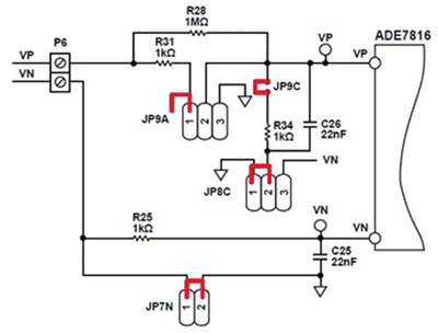
The voltage-channel input is applied to P6. The ADE7816 evaluation board is designed to interface directly with a line-voltage source. A resistor divider is therefore included to step down the input voltage. Figure 6a shows the default configuration of the voltage-channel input.

Figure 6a: Typical voltage channel configuration.
The maximum signal level that can be applied to the VP pin of the ADE7816 is 0.5 V peak with respect to VN. Any input level can be accommodated by modifying the resistor divider network, R28 and R34.
Current channels
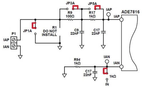
The ADE7816 includes six single-ended current channels that can be interfaced with either a current transformer (CT) or a Rogowski coil. Apply the sensor output for Current Channel A to P1. Similar to the voltage channel, all current inputs have a maximum input of 0.5 V peak. Figure 6b shows a typical configuration for Current Channel A when a CT is being used.

Figure 6b. Typical Current Channel A configuration with a CT.
If a Rogowski coil is used, no burden resistor is required. A second-stage antialiasing filter is recommended and is enabled through JP3A. Because the differential nature of the Rogowski coil output counterbalances a single-pole filter, a second stage is required to achieve a suitable level of attenuation, as in Figure 6c.

Figure 6c: Typical Current Channel A configuration with a Rogowski coil.
Current Channel B through F are configured in a similar manner. However, since Current Channel D, Current Channel E, and Current Channel F share a common neutral line, only a single antialiasing filter is present on the neutral line for all three channels.
Three phase meters
For three-phase meters further up the current supply chain, the ADE78xx family provides high-accuracy, 3-phase electrical energy measurement with serial interfaces and three flexible pulse outputs. The devices incorporate second-order sigma-delta (Σ-Δ) analog-to-digital converters (ADCs), a digital integrator, reference circuitry, and all of the signal processing required to perform total (fundamental and harmonic) active, reactive (ADE7878, ADE7868, and ADE7858), and apparent energy measurement and RMS calculations, as well as fundamental-only active and reactive energy measurement (ADE7878) and RMS calculations. A fixed-function digital signal processor (DSP) executes this signal processing. The DSP program is stored in the internal ROM memory.
The ADE7854/ADE7858/ADE7868/ADE7878 are suitable for measuring active, reactive, and apparent energy in various 3-phase configurations, such as wye or delta services, with both three and four wires. The ADE78xx devices provide system calibration features for each phase with RMS offset correction, phase calibration, and gain calibration. The CF1, CF2, and CF3 logic outputs provide a wide choice of power information: total active, reactive, and apparent powers, or the sum of the current RMS values, and fundamental active and reactive powers.

Figure 7: The ADE7878 polyphase meter interface.
All members of the family contain waveform sample registers that allow access to all the ADC outputs. The devices also incorporate power quality measurements, such as short duration low- or high-voltage detections, short duration high-current variations, line-voltage period measurement, and angles between phase voltages and currents. A dedicated high-speed interface, the high-speed data capture (HSDC) port, can be used in conjunction with I²C to provide access to the ADC outputs and real-time power information. There are also three specially-designed low-power modes to ensure the continuity of energy accumulation when the ADE7868/ADE7878 are in a tampering situation.
Part No.
WATT
VAR
IRMS, VRMS, and VA
di/dt
Fundamental WATT and VAR
Tamper Detect and Low Power Modes
ADE7878
Yes
Yes
Yes
Yes
Yes
Yes
ADE7868
Yes
Yes
Yes
Yes
No
Yes
ADE7858
Yes
Yes
Yes
Yes
No
No
ADE7854
Yes
No
Yes
Yes
No
No
Table 1: Part comparison for the 78xx family of polyphase meter sensor interfaces.
Conclusion
Current sensors are relatively simple, but generating the right data for a smart meter requires multiple channels of capture and integration coupled with digital signal processing. For single and multi-phase systems, there are several highly-integrated devices that can be used to determine the key parameters of such a meter, from the active, apparent, and reactive energy to the RMS and power quality. Evaluation boards for both single and multi-phase designs help to provide the optimum design environment to develop such systems.











