本文将介绍在高可靠性至关重要的工业自动化中,将能量收集源应用于电源节点所面临的设计挑战。 文中将探讨如何将温度和振动等能量来源与电池系统和无线链路相结合,从而确保传感器节点可精确地放置于合适的位置,同时保持最高的可靠性。
能量收集技术可用于提升工业系统的可靠性和可用性。 此类技术可在不考虑电源或通信链路的情况下将传感器节点定位于所需位置,从而可提供质量更优的数据。 这反过来又为 Kalman 算法等技术提供趋势数据,这些数据有助于识别可能要发生的问题,并在故障发生前进行预防性维护或投入备用设备。
能量收集技术可克服由单一电池供电的传感器节点所面临的挑战。 对于遍布成千上万个节点的生产车间而言,维护和更换电池是一项代价高昂而耗时的任务。 然而,人们认为能量收集源极不稳定,可靠性低,因此通常不会考虑将其用于生产应用。 将振动、高温或太阳能等能量收集源与充电电池相结合则不失为两全其美之策。 独立传感器节点可轻松放置于难以触及的位置,而充电电池系统可进行数千次充放电,使节点使用寿命显著延长。
然而,这一组合需要能够从不规律的弱电流源提供可靠电源的新型电源管理器件。 这类器件采用升降压架构以专门管理从不同来源捕获的电能。
利用 Midé 的 Volture V25W 或类似器件收集振动所产生的能量是工厂自动化中宝贵的电能来源。 .

图 1:Midé 的 Volture V25W 压电式振动能量发生器。
此压电器件采用全密闭结构,专门用于恶劣环境。 它可以用作传感器,也可直接与电源管理芯片和薄膜电池集成以提供可靠的电源。 通过转换电机振动所产生的能量,此器件专门用于为工业网络的传感器节点以及工业自动化装置中的无线高电压空调 (HVAC) 传感器供电。 此外,还可监测 HVAC 的状态,这一关键功能可确保生产车间的温度得到严格控制,进而确保可靠性。
传感器安装于振动源,并调谐至振动源的共振频率。 通常,120 Hz 交流电机或 60 Hz 设备主频率会很明显,调谐因此较为容易,但大多数应用需要某些振动特征化形式,以确保振动源以共振频率运行。
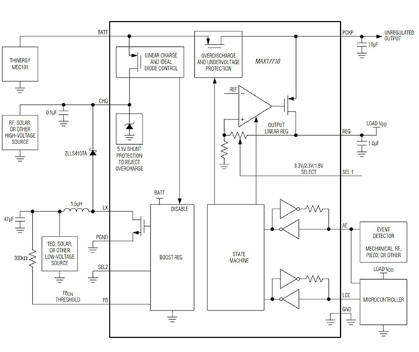
V25W 可与 Maxim 的 MAX17710 等电源管理器件连接。 这一完整的系统可使能量收集源为微功率蓄电池充电,同时也可保护电池。 它可以管理输出水平在 1 fW 到 100 mW 之间的稳压不良能量收集源。 同时,此器件还包含升压稳压器电路,可使低至 0.75 V(典型值)的能量收集源为电池充电。
内部稳压器可防止电池过度充电;向目标应用提供的输出电压通过低压差 (LDO) 线性稳压器调节,且可选电压为 3.3 V、2.3 V 或 1.8 V。输出稳压器可选低功耗或超低功耗运行模式,从而最大程度地减少电池消耗。 内部电压保护可防止电池过度放电。

图 2:MAX17710 专门调节至能量收集源的功率。
即便在室内生产车间,太阳能电池也是一种可行的电源。 Spansion 的 MB39C831 是一种高效同步整流升压 DC/DC 转换器,可有效地将从单节或多节太阳能电池或热电发生器 (TEG) 获取的能量提供给锂离子电池。
它通过采用最大功率点跟踪 (MPPT) 算法跟踪太阳能电池的最大功率点以控制 DC/DC 转换器输出,并利用保护功能使锂离子电池安全充电。
一般情况下,太阳能电池电压随负载电流变化而变化,因此在最大功率点处工作是关键所在。 控制算法在对比无负载释放点的基础上跟踪最优工作点,实现最高功率转换效率。

图 3:MB39C831 跟踪能量收集源的最优功率点,以实现最高效的能量转换。
使用低压设计(图 3),能够以 0.35 V 的电压启动。 该器件适合以单节太阳能电池作为输入的应用,并以 41 µA 静态电流提供 3.0 V 到 5.0 V 输出,为传感器节点供电。 该器件的一个关键功能在于,它可以在脉冲频率模式 (PFM) 和脉冲宽度模式 (PWM) 间自动切换,因此可在低输出功率期间优化功率转换效率。
此自适应方案还适用于热能等电能源。 它可以应用于生产车间,利用热差发电。 Laird WPG-1 等热力发动机可提供高达 1.5 mW 的有用输出功率,可处理宽范围负载电阻值(图 4)。 该器件集成了超低压升压转换器,能在小于 20°K 的小温差条件下输出有用功率。 输出功率可调节,以适应三种电压设定点(3.3 V、4.1 V 或 5.0 V),然后为传感器节点或更大的设备供电。
此装置是一款自足式薄膜热电功率发生器,能收集废热并将其转换为无线传感器网络可用的 DC 输出功率。 针对不同的热差或输出电压,可提供自定义设计服务来适应交替式吸热和散热机制。
图 4:Laird WPG-1 热力发动机电流输出随温差的变化。
进一步提升能量收集源可靠性的一种方法是,在能量被消耗或存储于自给电池前使用电容器组将其收集起来。 Advanced Linear Devices 的 EH300/EH301 系列 EPAD 能量收集模块可接受来自多种来源的能量,提供 3.3 V 和 5.0 V 传统输出,适合具有低功耗断续占空比采样数据、基于状态的监控以及极高使用寿命要求的应用。 模块完全由自身供电并始终处于有源模式,因此可接受能量收集源提供的从 0.0 V 到 +/-500 VAC 或 DC 不等的瞬时输入电压,以及从 200 nA 到 400 mA 不等的输入电流,能量收集源产生电能的方式有时稳定,有时断续、不规律且源阻抗变化不定。

图 5:Advanced Linear Devices 的 EH300 模块采用电容器组提供针对多种能量收集源的即时电源管理。
每一个模块均设定为在两个供电电压阈值间工作,即 +V_low DC 和 +V_high DC,分别对应传感器节点的最小 (VL) 和最大 (VH) 供电电压。
当能量源开始向模块输入端送入能量作为电荷脉冲时,这些电荷包被收集、积累并存储至内部储能电容器组。 对于最常见的能量收集应用而言,电能电荷包以不可控和不可预测的输入电压尖峰的形式出现。 这些电荷包通常涵盖各种电压、电流和时序波形,因此很难处理。 例如,EH300 模块可以 10 µA 的平均输入电流在 4 分钟内完成循环,也可仅以 1.0 µA 的平均输入电流在 40 分钟内完成循环。
总结
能量收集是一种为传感器网络提供电源的有效方法,并且不受电源电缆限制。 将传感器放置于所需的位置,通过设备振动或上方灯光供电——这一创新性方法获取的有用数据可确保工厂系统可靠运转。 加装充电电池大大延长了维修和更换周期,同时提供了一种灵活而高效的方法——通过无线传感器网络对设备进行可靠监控。











