The demand for wearable electrocardiogram (ECG) devices for personal and remote healthcare monitoring is increasing, and with it the requirement for accuracy, reliability and longer battery life. This challenges designers as ECG readings are highly sensitive to motion and other interference sources, and the processing of ECG signals consumes much of the available battery power.
To improve reliability and the user experience, designers of wearable devices need a solution that can extract, amplify, and filter small biopotential signals, while consuming minimal power. To that end, new ECG heart-rate monitor ICs can play a central role in the creation of next-generation heart monitoring.
Taking the pulse of ECG requirements in wearables
An ECG measures heart rhythm and helps to diagnose cardiac issues in patients, including heart attack, poor blood flow to the heart, and other abnormal heart conditions.
The ECG records the electrical activity generated by heart muscle tissue. This activity produces a voltage, or “biopotential,” that spreads to the skin. Though the biopotential is in the microvolt range, it can be measured reliably in a noninvasive fashion using ECG electrodes attached to the skin.
Professional ECG systems can use up to 10 electrodes connected to the chest and limbs. Wearable ECG systems, such as chest straps and smart shirts, employ fewer electrodes and often use two or three electrode configurations. This approach reduces the footprint of ECG systems to increase the comfort level for patients, but comfort must be balanced with accuracy and reliability.
This balancing act is hard for wearable ECGs as the application presents a noisy environment with various factors causing signal fluctuation. Even minor body movements such as chewing gum or making facial expressions can introduce noise into ECG measurements. With users potentially engaged in physical activities while wearing ECG-equipped wearables, movement is a significant source of noise. Other factors can contribute to noise as well, including interference from power lines or from other electrical equipment.
Another reality of wearable ECG systems is limited battery power. A good high-end smart watch running off a 3.78 volt lithium-ion battery that delivers 246 milliamp hours, can run for 18 hours of mixed usage. This is remarkable given the amount of communication and processing required.
To address these noise and power issues, semiconductor suppliers now are offering integrated circuits (ICs) specifically designed for heart-rate monitoring in wearables.
An IC for wearable ECG
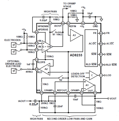
One of these ICs is Analog Devices' AD8233ACBZ-R7, a fully integrated, single-lead ECG front end. The AD8233 includes a specialized instrumentation amplifier, an operational amplifier, a right leg drive (RLD) amplifier and a midsupply reference buffer. In case of accidental disconnect in mobile or active-user applications, it also has leads “On/Off” detection circuitry and an automatic fast restore circuit to quickly restore the signal after the ECG leads are reconnected (Figure 1).
Figure 1: The AD8233 AFE integrates circuitry required to implement the front end of a heart-rate monitor suited for wearable devices, including ECG lead disconnect detection and fast-restore upon reconnect. (Source: Analog Devices Inc.)
Noises off
The AD8233 is designed to work with small biopotential signals amid noisy conditions and produce an output to a low-power analog-to-digital converter (ADC).
To eliminate motion artifacts, such as those produced by physical activity, the AD8233 implements a two-pole high-pass filter. This filter also removes the electrode half cell potential. This half cell potential can present considerable challenges for ECG signal acquisition because it has a much higher voltage than the biopotential.
The AD8233 also integrates an uncommitted operational amplifier that can be used to implement a three-pole, low-pass filter, which can further reduce noise. The RLD amplifier also helps manage noise by improving the common-mode rejection ratio (CMRR). It does this by sensing the common-mode voltage present at the signal inputs and then driving an opposing signal into the patient. This driven electrode functionality maintains a constant voltage between the patient and the AD8233, giving the high CMRR.
Leads on/off detection
To detect the connection status of the electrodes and alert the system and user if a fault occurs, the AD8233 includes leads on/off detection circuitry. As noted earlier, this is particularly useful in wearables where the user may be in motion.
On/off detection can work in either two or three electrode configurations. The circuitry also continues to function while in shutdown mode. Because of this, the output from the on/off detection can serve as a wake-up signal for the microcontroller in an ECG design, allowing the entire system to save power.
The AD8233 includes a fast-restore function that works in concert with the on/off detection circuitry. After an abrupt signal change caused by a leads-off condition, the fast-restore function allows the AD8233 to recover rapidly once the electrodes are reconnected to the user.
An ECG circuit board with the AD8233
To get designers started quickly, the AD8233CB-EBZ evaluation board presents the AD8233 in a wearable ECG front-end design for fitness applications. The board’s standard configuration is a three electrode heart-rate monitor system that connects to the user’s hands (Figure 2).

Figure 2: The standard configuration of the AD8233CB-EBZ evaluation board supports a three electrode heart-rate monitor system. (Source: Analog Devices Inc.)
The board can directly interface to the electrodes at the input and to the analog-to-digital converter (ADC) at the output. While the electrode terminals have current-limiting resistors, it’s wise to test the board with an ECG signal generator first rather than using a live subject. The resistors by themselves are not a comprehensive patient protection system. They may not protect against supply-line transients or leakage currents coming through power and acquisition systems. For more guidance on medical system design, best practices, and standards, start with IEC 60601.
When building an ECG system, it’s possible the gain and filtering may need to be changed based on considerations that include the exact application and the placement of the electrodes. To do this, designers will need to adjust the frequency cutoff of the AD8233’s two-pole, high-pass filter as well as the integrated operational amplifier. On the AD8233CB-EBZ, adjustments are made by changing the component values.
The leads on/off detection system can be configured for two and three electrode configurations for both AC and DC by manipulating the switch positions, input bias selections, and electrodes on the AD8233CB-EBZ. The fast-restore function can also be activated by a switch on the board.
To conserve battery power, the AD8233 includes a shutdown pin. The AD8233CB-EBZ board also provides a switch to access standby mode that brings the AD8233’s current draw down from its typical 50 μA to less than 1 μA.
Building a wearable ECG device
Smart wearable healthcare devices can combine two or more functions, including heart rate monitoring, pedometer, activity tracking, biopotential measurement, bio-impedance measurement, and blood oxygen measurement.
In a typical design, the AD8233 performs the role of the ECG analog front end (AFE). The AFE links to an analog-to-digital converter (ADC), such as Analog Devices’ AD7915 (Figure 3).

Figure 3: In a typical smart wearable design, the AD8233 can be used as an ECG AFE, providing the input to a low-power ADC, such as the AD7915 ADC. (Source: Analog Devices Inc.)
The AD7915 is a 16-bit ADC designed for battery-powered medical applications. Like the AD3233, the AD7915 operates from a single power supply, contributing to a simplified design. The ADC interfaces to the system’s MCU over an SPI port.
When choosing an MCU for the main processing and control function, look for ones that are specifically designed for low-power wearables as they have already addressed some of the core requirements. These requirements include precision (important when measuring vital signs), low power and relatively comprehensive I/O such as NFC, USB, display, and audio.
One good tailor-made example MCU is Analog Devices’ ADuCM350, which is based on an ARM 32-bit Cortex-M3 processor. A “high-precision meter on a chip”, the IC is designed for monitoring vital signs, performing amperometric, voltametric and impedometric measurements.
The ADuCM350 can also be powered by a coin cell battery, another space-saving factor.
Combining the AD8233 AFE and ADuCM350 MCU
To combine the AD8233 and ADuCM350 and obtain an ECG signal, use the AD8233’s evaluation board and run both ICs off the same 3.3 V supply (Figure 4).

Figure 4: Combining the AD8233 with the ADuCM350 to conduct bio-impedance and ECG measurements. (Source: Analog Devices Inc.)
The first step is to calibrate the AD8233 AFE within the system to make sure the combination of the two ICs has not degraded its stated noise performance of 9.8 µVp-p. Do this by shorting the +IN and –IN pins and connecting them to VBIAS. Determine the maximum peak-to-peak noise variation and divide that by the AD8233’s gain (1100). It should end up somewhere around 5.8 µVp-p.
Next, connect AD8233_REFIN to VBIAS on the ADuCM350, and apply an ECG generator to +IN, -IN and RLD on the AD8233. With the ECG generator set at 60 BPM, the output signal should appear as shown (Figure 5).

Figure 5: With the ECG generator set at 60 BPM, the output of the heart-rate monitor design should be as shown, indicating component and system compatibility. (Source: Analog Devices)
Conclusion
Wearable devices present challenges for implementing ECG systems, including noise and power consumption issues. However, ECG heart-rate monitor ICs and evaluation boards designed specifically for this application are becoming more available and well supported. This allows engineers to quickly develop systems that address these issues and to provide accurate, low-power, reliable, heart-rate monitoring in wearable electronic devices.











