在上期中,我们介绍了使用 HNP 实现隔离式 USB OTG 端口的主要注意事项和隔离式 USB 中继器的相应要求,以及使用 TI 的 ISOUSB211隔离式 USB 中继器实现隔离式 USB OTG 端口的应用图和测试结果。
本期,为大家带来的是《借助 PSFB 转换器中的有源钳位实现高转换器效率》,我们将深入探讨有源(而不是无源)缓冲器及其相关控制。该缓冲器可更大限度地减小整流器电压应力,从而实现更高的转换器效率,同时还可在不影响工作范围的情况下大大降低缓冲电路中的能量耗散。
引言
相移全桥 (PSFB) 转换器(请参阅图 1)广泛应用于高功率应用,主要是因为 PSFB 转换器可在其输入开关上实现软开关,从而提高转换器的效率。虽然软开关大大降低了开关损耗,但输出整流器寄生电容与变压器漏电指示器谐振(在图 1 中建模为 Lr),导致电压振铃并具有高电压应力。
输出整流器的电压应力可能高达 2×VIN×NS/NP,其中 NP 和 NS 分别是变压器的初级绕组和次级绕组。过去,在输出整流器上应用无源缓冲器(如图 1 中的电阻器-电容器-二极管 [RCD] 缓冲器)可防止整流器电压过高,并允许使用额定电压较低且品质因数较高的元件来降低功率损耗。
图 1. 具有无源钳位和主要波形的 PSFB 功率级
将金属氧化物半导体场效应晶体管 (MOSFET) 用作同步整流器 (SR) 时,与额定电压较高的 MOSFET 相比,在额定电压较低的 MOSFET 上可实现更低的 Coss 和 RDS(on)。但是,使用无源缓冲器意味着导致电压振铃的部分能量将在无源缓冲器中耗散,从而降低效率。
本文介绍了有源(而不是无源)缓冲器及其相关控制,该缓冲器可更大限度地减小整流器电压应力,从而实现更高的转换器效率,同时还可在不影响工作范围的情况下大大降低缓冲电路中的能量耗散。
具有有源钳位的 PSFB 转换器
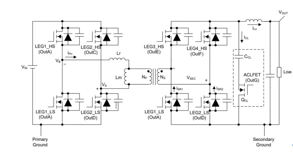
如图 2 所示,在输出电感器之前插入由电容器 (CCL) 和 MOSFET (QCL) 形成的有源钳位支路,可以在有效占空比 (Deff) 周期内实现有源钳位支路电流传导,从而将次级绕组电压 (VSEC) 和整流器电压应力钳位到 CCL 电压 -VCL。为了对输出整流器施加低电压应力,您必须选择足够大的 CCL 以实现低电容器电压纹波。经验法则是选择由 Lr 和CCL 形成的电感器-电容器 (LC) 谐振周期,该周期远长于由方程式 1 表示的开关周期 (TS):

方程式1
使用有源缓冲器时,整流器电压应力将钳制在 VIN×NS/NP 左右,这大约是没有任何钳位电路时电压应力的一半。
与无源缓冲器不同,有源缓冲器不会耗散功率电阻器上的振铃能量,而是会作为无损缓冲器在 LC 谐振回路中实现能量循环。当输出绕组电压变为非零时,能量将从初级绕组转移到次级绕组,以便使输出电感器通电并使电流通过 QCL 体二极管,即使 QCL 未导通也是如此。在主体已传导电流后导通 QCL 将确保 QCL 上实现零电压开关 (ZVS)。因此,与具有无源缓冲器的相同规格的 PSFB 转换器相比,具有有源缓冲器的 PSFB 转换器的转换器效率更高。


图 2. 具有有源钳位和主要波形的 PSFB 功率级
有源钳位支路设计注意事项
在 PSFB 中实现有源缓冲器时,变压器绕组电流将不再像输出电感器电流那样在有效占空比 (Deff) 周期 (TS)(非零输出绕组电压周期)期间单调上升。这是因为有源缓冲电容器的能量还会参与使输出电感器通电,而不仅仅依赖于输入侧的能量传输。非单调电流斜坡特性可能会使峰值电流模式控制变得困难,因为输入或变压器绕组电流通常用于峰值电流检测,而输入或变压器绕组电流较高并不一定表明占空比较大。
为了在电流单调上升时进行峰值电流检测,我们必须确保在整个工作电压和负载范围内,DeffTS 始终大于完成电流秒平衡的持续时间 - DCSBTS。由于具有较大 Deff 的 PSFB 有望实现高效率,因此 PSFB 通常设计为在中高负载条件下具有较大 Deff,并且预计 Deff >> DCSB。在轻负载条件下,转换器应在不连续导通模式下运行,其中 Deff 将小于连续导通模式下的 Deff (在相同的输入/输出电压条件下)。为了使 DeffTS 即使在轻负载条件下也大于 DCSBTS,我们已实现了基于负载电流的降频控制。
DCSBTS 的持续时间成为峰值电流模式控制的一个重要因素。完成电流秒平衡需要多长时间,现在成为一个重要却难以回答的问题。要回答这个问题,您需要计算流经有源钳位支路的电流。
假设 VCL 为常量且 Lm= ∞,则方程式 2 将占空比损耗周期(VSEC=0 且 iSR1 和 iSR2 正在换流的周期)期间的整流器电流变化率表示为:

方程式 2
其中 VLr 是 Lr 两端的电压。
方程式 3 计算输出电感器电流的变化率:

方程式 3
利用方程式 2 和方程式 3 以及基尔霍夫电流定律,方程式 4 计算有源钳位电流的变化率:

方程式 4
由于 VCL≈VIN×NS/NP,因此您只需将总有源钳位支路传导时间作为方程式 4 中的 Δt,即可求解 ΔiCL。但是, 您仍需要知道 iCL 的峰值,才能计算 iCL 均方根 (RMS) 值。如图 3 所示,如果在时间 t2 时 iSEC = iLo (在将 Coss 充电至 VCL 后),而在时间 t3 时 iSEC = iSR (开始对 CCL 充电),则方程式 5 可推导出 iCL,peak 值为:

方程式 5

图 3. 有源钳位电流传导周期的主要波形
通过方程式 6 将 t2处的 iSR2 值推导为:

方程式 6
假设 iSR2 电流从 t0 到 t2 的递减速率相同,则方程式 7 推导出 t2-t1 的持续时间为:

方程式 7
由于 CL 需要保持电流秒平衡,因此面积A1 和 A3 之和将等于面积 A2。
如方程式 7 所示,SR Coss 控制有源钳位支路上的峰值电流。如果您选择低 CossSR FET,则有源钳位支路 RMS 电流会更低,从而有助于提高转换器效率。
以下是设计具有有源缓冲器的 PSFB 转换器时的一些设计指南:
- 为避免 CCL 能量回流到初级侧,QCL 必须仅在占空比损耗持续时间之后才导通
- 当体二极管仍在为 ZVS 传导电流时,必须导通 QCL。
- 较长的 QCL 导通时间会降低 VCL 和 SR 电压应力,但 QCL RMS 电流会增加。
- 较低的 SR Coss 不仅有助于降低有源钳位支路 RMS 电流,还有助于降低 SR 电压应力。
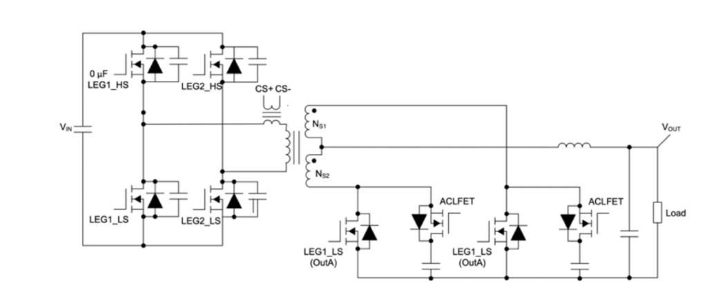
有源钳位方法不限于全桥整流器;它适用于其他类型的整流器,例如倍流器或中心抽头整流器。图 4 所示为中心抽头整流器上带有有源钳位的 PSFB 转换器,在具有有源钳位、功率密度大于 270W/in3 的 3kW 相移全桥参考设计中实现。

图 4. 中心抽头整流器上带有有源缓冲器的 PSFB 转换器
如图 5 所示,使用双有源钳位支路可将 SR 电压应力钳制在 40V 以下,负载电流为 250A 时的钳位损耗可忽略不计 (导通损耗非常小)。

图 5. 具有中心抽头整流器和有源缓冲器的PSFB 转换器在12V/3kW 输出下的稳态波形
总结
本文讨论了一种允许 PSFB 转换器在峰值电流模式控制下与有源缓冲器搭配使用的控制方法。有源缓冲器可降低输出整流器上的电压应力,缓冲电路上的功率损耗可忽略不计,从而大大提高了转换器效率。有源缓冲器引入的电流干扰使峰值电流模式控制变得困难。通过固定有源缓冲器电源开关导通时间并实施降频控制,可以实现高效且峰值电流受控的 PSFB 转换器。400Vin、12Vout/3kW PSFB 原型采用提议的控制方法构建而成,这种方法已在整个工作负载范围内进行了验证,在 250A 满载条件下,输出整流器电压应力限制在 40V 以下。
关于德州仪器
德州仪器(TI)(纳斯达克股票代码:TXN)是一家全球性的半导体公司,从事设计、制造和销售模拟和嵌入式处理芯片,用于工业、汽车、个人电子产品、企业系统和通信设备等市场。我们致力于通过半导体技术让电子产品更经济实用,让世界更美好。如今,每一代创新都建立在上一代创新的基础上,使我们的技术变得更可靠、更经济、更节能,从而实现半导体在电子产品领域的广泛应用。登陆 TI.com.cn 了解更多详情。
商标 所有注册商标和其他商标归各自所有者所有。











