随着技术的不断进步,我们如今能够研发出比以往更紧凑、功率更大、使用寿命更长且充电速度更快的电池。
在道路上,由电池驱动的车辆数量日益增多。在家庭中,从手持电动工具到割草机,各类设备都已实现无线化。在建筑领域,锤钻、冲击扳手、圆锯、射钉枪等设备也都依靠电池供电。在仓库里,叉车、托盘搬运车、自动引导车辆(AGV)等物料搬运设备,都因电池性能的提升而获益匪浅。

随着电池供电设备变得越来越普及,快速充电对于提升此类设备的便利性至关重要。本文讨论了设计高效电池充电系统时必须考虑的标准,介绍了较为常用的拓扑,并阐述了安森美(onsemi)的功率半导体如何助力实现高性能方案。
1 电池充电系统
电池充电系统适用于多种类型的化学电池,包括铅酸电池、镍氢电池和锂离子电池。目前,大多数电池供电设备采用12V至120V的锂离子或磷酸锂电池。电池充电器必须根据应用的要求和工作环境进行设计。对于手持式电动工具而言,电池充电器必须紧凑轻便,并且能够在无需强制散热的情况下运行。此类小型高效充电器需要高能量密度,这要求充电器必须具备低功率损耗和更小的散热器,而快速充电则需要高频充电器。
在工业应用中,充电器必须坚固耐用,能够承受恶劣的室内外环境,并且可能需要由120-277V交流电源,甚至480V交流电源来供电。
因此,设计人员必须为其最终应用谨慎选择最佳拓扑,并优化器件选择,以满足性价比要求。
2 电池充电拓扑
图1显示了典型电池充电系统的框图。在前端,来自市电的输入电压经滤波后,通过功率因数校正(PFC)电路转换为直流电压。该系统的第二级由DC-DC转换和恒压/ 恒流控制功能组成,用以提供所需的充电输出。
图1 典型电池充电系统框图
许多设计利用微控制器对充电器进行编程,以提供不同的电池电压和电流能力。
3 为应用选择最佳拓扑
接下来,我们将分析几种电路拓扑,并讨论它们在不同电池供电应用中的适用性。
3.1 PFC拓扑
连续导通模式升压拓扑(图2)是最简单且成本最低的PFC拓扑,它由输入EMI滤波器、桥式整流器、升压电感器、升压FET 和升压二极管组成。
图2 连续导通模式升压拓扑
使用固定频率平均模式控制器,例如安森美的NCP1654和NCP1655 CCM PFC控制器,可以实现更高的PFC和更低的总谐波失真(THD)水平。这些器件极大地简化了PFC的实现,有效减少了外部元件的数量,同时集成了输入功率失控箝位电路等多种安全特性。
对于更高功率的应用,安森美的FAN9672和FAN 9673 PFC控制器是不错的选择。碳化硅(SiC)在充电应用中具有显著优势,包括低开关损耗和高工作频率。因此,在PFC设计中建议使用SiC升压二极管。在2kW至6.6kW的高功率应用中,输入桥的损耗明显更高,通过用Si MOSFET 或SiC MOSFET等有源开关代替二极管,可以降低这些损耗。
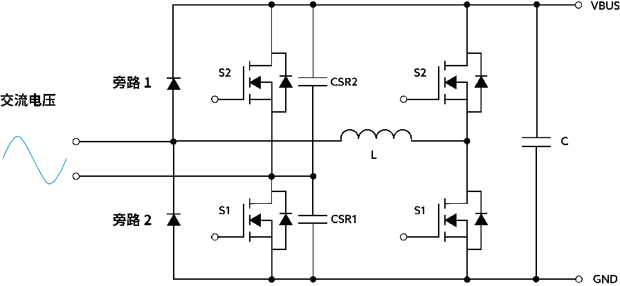
其他常见的拓扑包括半无桥PFC 和图腾柱PFC(TPFC),它们消除了桥式整流器,并且损耗更低。TPFC(图3)由EMI滤波器、升压电感器、高频半桥、低频半桥、双通道栅极驱动器和固定频率TPFC控制器组成。
图3 图腾柱PFC拓扑
TPFC电路的高频桥臂要求功率开关中集成具有低反向恢复时间的二极管,SiC和GaN功率开关均适合此级。安森美建议,对于600W至1.2kW的功率水平,使用集成栅极驱动器的GaN,而对于1.5kW至6.6kW的应用,则使用SiC FET。集成SiC二极管的IGBT可用于20-40KHz的较高频率应用。电路的低频桥臂可以使用低RDS(on)超级结MOSFET或低VCE(SAT)IGBT。对于更高功率(4.0 kW 至6.6 kW)的应用,设计人员应考虑采用交错式TPFC拓扑。
安森美650V EliteSiC MOSFET为TPFC设计的高频桥臂提供了一系列选择。对于3.0kW应用,可以考虑使用NTH4L032N65M3S。对于高达6.6kW的应用,NTH4L015N65M2和NTH4L023N065M3S是不错的选择。对于TPFC电路的低频桥臂,NTHL017N60S5器件是一个合适的选择。
3.2 隔离式DC-DC转换器
对于隔离式DC-DC转换,根据应用的功率水平,可以采用多种不同的拓扑。
带有次级侧同步桥式整流器的半桥LLC 拓扑(图4)非常适合600 W 至3.0 kW 的充电器应用。根据功率水平的不同,可以使用GAN功率开关(NCP58921,600W至1.0kW)或SiC MOSFET(2kW和3.0kW)。对于更高功率水平(4.0 kW 至6.6 kW)的应用,设计人员应考虑采用全桥LLC(图5)或交错式LLC拓扑。
图4 集成Lr的半桥LLC
设计人员可以选择将NTBL032N65M3S或NTBL023N065M3S EliteSiC MOSFET用于初级侧半桥,而对于次级侧同步整流器,可以选用80-50 V PowerTrench® MOSFET(例如NTBL0D8N08X 和NTBL4D0N15MC)。
图5 带有次级电压倍增电路的全桥LLC拓扑
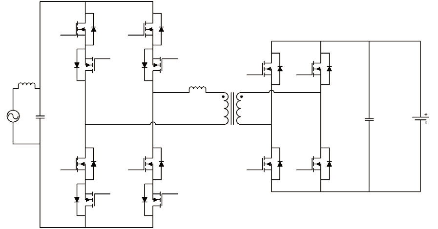
乘坐式割草机、叉车和电动自行车等应用可能需要功率水平介于6.6 kW至11.0 kW之间的双有源桥(DAB)充电解决方案。双有源桥拓扑(图6)适用于6.0kW至30.0kW的应用,并且可以将多个6.0kW充电器并联使用来支持12.0kW至30kW的应用。
图6 双有源桥技术
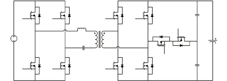
根据应用的具体要求,设计人员可以采用不同形式的双有源桥拓扑。对于采用120-347V单相交流输入电压的工业充电器,可以使用单级双有源桥拓扑(图7),而对于功率水平在4.0kW至11.0kW的应用,则需要采用三相双有源桥,其初级拓扑中使用双向交流开关,次级拓扑中使用全桥。
图7 单级双有源桥转换器
安森美的产品组合中包括适用于双向开关应用的650-750 V Elite SiC MOSFET和iGaN HEMT器件。NTBL032N65M3S 和NTBL023N65M3S EliteSiCMOSFET建议用于初级双向开关,iGaN技术同样也适用。
4 优化拓扑和器件选择
电动工具和设备的便捷性取决于电池能否实现快速高效充电。电池充电解决方案的设计人员必须考虑所需的功率水平和工作电压,精心选择最佳的拓扑。此外,设计人员为设计选择的器件必须能够满足应用的性能要求。
安森美的产品组合涵盖广泛的低压、中压和高压功率分立器件,其中包括二极管、MOSFET、IGBT 等硅基器件。基于SiC 的开关器件正日益受到青睐,因为它们具有更快的开关速度和出色的低损耗运行特性,从而能够在不牺牲性能的情况下提高功率密度。 借助安森美的芯片和封装技术,安森美的功率器件具有出色的质量和稳健性,能够帮助您超越设计目标。











