As more consumers look to cut the cord with their mobile devices, wireless charging is emerging as an increasingly important product feature. For developers, however, confusion in charging standards and the complexity of development have combined to inhibit selection and rapid implementation of wireless charging capabilities.
Engineers face significant challenges not only in choosing and adopting the most suitable charging technology – inductive or resonance – but also in finding ready solutions to solve complex design issues. These issues require trading off cost, range, efficiency, alignment requirements, and the number of devices a solution can charge, just to mention a few.
With its support for both inductive and resonance technologies, AirFuel standards offer an attractive platform upon which to build wireless charging systems. Still, these standards-based systems present daunting development challenges that can impact design schedules and significantly increase the final bill of materials (BOM).
Using devices from Semtech Corporation or Nordic Semiconductor, engineers can meet these challenges and develop AirFuel-compliant wireless charging systems respectively based on inductive or resonance technologies.
AirFuel Alliance resolves inductive vs. resonance conflict
The result of a merger among different industry groups, the AirFuel Alliance offers a standards-based method for wireless charging based on either inductive or magnetic resonance technology. Rather than being viewed as competing technologies, inductive and resonance methods are each presented as having advantages and disadvantages that drive their use under different scenarios.
Inductive charging systems offer high efficiency at the cost of less flexible physical alignment, while resonance systems achieve lower efficiency but can charge multiple devices at a greater distance and with highly flexible alignment.
Both of these technologies transfer energy through a pair of coupled inductor coils, either through induction or through LC circuits resonating at the same frequency. Each approach relies on distinct frequencies for power induction and specific communications protocols dictated in the standards. Finally, each can present significant challenges in development for engineers looking to deploy efficient wireless charging systems with minimal impact on schedule, design footprint, and BOM. Specialized devices address these concerns, simplifying the design of wireless charging systems compliant with AirFuel specifications for each technology.
AirFuel Inductive
Inductive technology is a relatively mature charging method that achieves reasonably high efficiency. Inductive wireless charging systems literally underlie charging surfaces provided in fast-food restaurants and emerging personal systems. In this approach, users place devices such as smartphones on designated areas of a table or shelf. Transmitting coils placed beneath those charging areas provide energy using basic principles of induction.
In its most basic form, a wireless charging system includes components found in a typical power supply. A power controller drives a bridge that energizes the primary coil of a transformer. Through inductive coupling, the secondary coil generates current and the associated voltage waveform is rectified and converted to provide the supply for the load. Switching power supplies rely on various feedback mechanisms to monitor and control final power output.
An AirFuel-compatible inductive wireless charging system reflects this design approach. In this case, these systems rely on backscatter as the communication medium from the receiver to the transmitter to ensure safe and effective operation. With backscatter, the transmitter detects changes in load in the transmitting coil induced by changes in the load on the receiving coil. By encoding data in load modulations imposed on the receiver coil, the receiver can signal the transmitter, which in turn extracts the receiver data with its own demodulator (Figure 1).

Figure 1: An AirFuel-compliant inductive charging system relies on backscatter mechanisms to achieve communications needed to ensure safe, efficient power transfer across closely spaced coils. (Image source: AirFuel Alliance)
The availability of specialized devices for wireless charging design has eliminated traditional hurdles in designing effective systems. In fact, the Semtech integrated transmitter and receiver controllers enable developers to implement AirFuel-compliant transmitter and receiver designs with few additional components.
Inductive transmitter
At the heart of an AirFuel inductive transmitter design is a central controller device that manages the FET drivers, adjusting the voltage, frequency, or duty cycle as needed to maintain power output. Here, the key signals for power adjustment include changes in supply voltage and signals acquired from the receiver through the backscatter mechanism (Figure 2). Along with appropriate filters and a matching network, the controller and FET driver represent the critical path in ensuring reliable operation of power transmission. The Semtech TS80000 transmitter controller and Semtech TS61001 FET driver IC integrate a full set of features designed to deliver this core control capability with minimal design effort.

Figure 2: At the heart of an inductive wireless charging system, a central controller adjusts power output by managing FET drivers in response to changes in supply and receiver signals (red lines). (Image source: Semtech Corporation)
Designed specifically for wireless charging applications, the TS80000 is a complete system-on-chip (SoC) device. Built around a RISC core, the TS80000 integrates flash, SRAM, analog-to-digital converters (ADCs), timers, GPIOs, and serial interfaces in a 36-pin 6 mm x 6 mm package. Semtech simplifies implementation by loading the device with firmware that manages the entire power transmission process. Firmware-based routines use the device's analog GPIOs and ADCs to acquire voltage and current data and decode data from the receiver backscatter communications mechanism. In turn, the firmware implements a PID (proportional–integral–derivative) controller to manage the FET drivers as needed to adjust the transmitted power level.
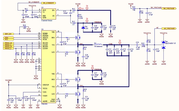
Used with the Semtech TS61001 FET driver IC, the TS80000 significantly simplifies design, requiring only a handful of input and output connections in a typical system. On the input side, developers supply four signals (AC voltage, DC voltage, DC current, and AC MAX) to the device's analog GPIOs for use in the PID control loop. On the output side, the TS80000 drives the TS61001 with an enable signal (DRV_EN) as well as high-side (PWMn_H) and low-side (PWMn_L) signals for each of two PWM channels (Figure 3).

Figure 3: Using a few inputs from the Semtech TS80000 transmitter controller, the TS61001 FET driver IC (U3) drives the transmitter output gates and generates AC and DC signals used in the TS80000 PID control loop. (Image source: Semtech Corporation)
In addition, developers can access TS80000 and TS61001 registers as needed through the I2C interfaces supported in each device.
Inductive receiver
Another pair of devices similarly simplify design of an AirFuel-compatible inductive receiver. Here, the Semtech TS51111 generates DC output from the receiver antenna AC power signal, while the Semtech TS81000 monitors power and generates feedback data.
Like the complementary TS80000 transmitter controller, the TS81000 receiver controller is a sophisticated RISC-based SoC with preprogrammed firmware routines for control of the receiver side of the wireless charging process. With its more limited requirements, the TS81000 delivers this functionality with only a 20-pin 3 mm x 3 mm package.
The Semtech TS51111 rectifier combines synchronous rectification with extensive analog sensing functionality required to optimize power conversion from a receiver coil. In fact, the device couples these power conversion features with specific support for battery charging on the output side. For example, a dedicated pre-charge current source supports low battery charge operations, while an integrated switch protects the battery path. The TS51111 also integrates a low dropout (LDO) regulator designed to power the TS81000 or other external devices.
To help minimize connections between the devices, Semtech multiplexes all analog outputs from the device through a single buffered analog pin. TS81000 firmware selects the required analog signal by setting the TS51111's AMUX register through an I2C link. Other TS51111 control registers provide programmatic control across the I2C link of a broad range of the device's operating characteristics, including modulation of antenna load.
For receiver designs based on the TS81000 controller and TS51111 rectifier, the use of I2C two-wire communications for digital data and a single multiplexed analog (AMUX) pin for analog translate into a simplified design with minimal footprint. For operational control, TS81000 firmware takes advantage of the programmable control features of the TS51111 to implement AirFuel-compatible charging. As a result, the power path in such a design has only the TS51111 and a minimal number of additional components (Figure 4).

Figure 4: In a design based on the Semtech TS81000 controller, the Semtech TS51111 rectifier needs only a few connections to the TS81000 and a small number of additional components to provide a complete inductive charging receiver. (Image source: Semtech Corporation)
The Semtech devices significantly simplify design of the control and power stages of wireless charging designs. Although these devices minimize part count, designers can face further challenges with other design elements, particularly design and layout of the antenna and matching network.
To help developers explore options for optimizing each design element, Semtech provides the wireless charging TSDMTX-5V2-EVM (transmitter) and TSDMRX-5W-EVM (receiver) evaluation kits which provide both hardware implementations and accompanying reference design materials.
AirFuel Resonant
Magnetic resonance coupling trades efficiency for ease of use in wireless charging systems. While inductive systems require careful alignment between a transmitter coil and a single receiver coil across a very small gap, resonant systems are more forgiving. AirFuel-compatible magnetic resonance systems support greater distance and free alignment between the power transmitting unit (PTU) and multiple power receiving units (PRUs).
Compared to inductive systems, resonance technology relies on much higher frequency coupling fields, as well as separate bidirectional communications using Bluetooth low energy (BLE) (Figure 5). In designing these circuits, engineers can take advantage of a broad array of power devices and rectifiers. A more significant challenge is dealing with the added requirements for out-of-band control and communications.

Figure 5: Compared to its inductive counterpart, an AirFuel-compliant magnetic resonance system uses a higher frequency for power coupling as well as out-of-band communications between a power transmitting unit (PTU) and one or more power receiving units (PRUs). (Image source: AirFuel Alliance)
With its integrated BLE transceiver, the Nordic Semiconductor NRF52832 wireless MCU addresses hardware requirements with minimal impact on design size. For designers looking to implement an AirFuel-compatible design, developing a new software solution in line with AirFuel specifications represents a significant undertaking that can dramatically impact project cost and complexity.
Nordic addresses this need with its nRF5 software development kit which provides service libraries for AirFuel-compliant PTU and PRU devices, as well as sample software applications demonstrating various use models. The SDK provides PTU and PRU services built on a hardware-abstraction layer that handles device specific requests to the MCU.
The PRU and PTU services are built around an event handler model invoked through a sophisticated application timer service. In this approach, the service associates dedicated timers with key functions such as reading sensor values. When the timer expires, the application timer service calls the event handler associated with that specific timer. For example, when the PTU sensor timer expires, the associated PTU sensor handler (Listing 1) calls a routine (ptu_sensors_data_get) to update the current sensor data (Listing 2) and posts an error code to a service error handler. The PRU sensor handler uses the same basic pattern with its own appropriate data structures.
/**@brief Handler of sensor timer
*
* @param[in] p_context Generic context to sent to handler.
*
*/
static void m_ptu_sensor_timer_handler(void * p_context)
{
const ptu_sensor_data_t * sensors_data;
uint32_t err_code;
err_code = ptu_sensors_read();
APP_ERROR_CHECK(err_code);
err_code = ptu_sensors_data_get(&sensors_data);
APP_ERROR_CHECK(err_code);
ptu_power_sharing_temperature_warning_set(sensors_data->temperature_warning);
}
Listing 1: The Nordic Semiconductor AirFuel NRF5 software development kit provides an extensive set of event handlers such as this for updating sensor data (see Listing 2) in the PTU. (Code source: Nordic Semiconductor)
/**@brief Definition of PTU sensor data */
typedef struct
{
uint8_t nof_extend_beacon_load_var_detected;/**< Extended Beacon load variation detected */
uint16_t i_ina; /**< Resonator coil current [mA]. */
uint16_t v_ina; /**< Resonator coil voltage [mV]. */
uint16_t p_tx_in; /**< Input power to the PTU resonator [mW]. */
int16_t temperature; /**< Temperature of PTU */
uint16_t res_impedance; /**< Measured impedance [ohms]. */
bool temperature_warning; /**< Temperature warning. */
bool load_var_detected; /**< Load variation detected. */
bool load_detected; /**< Load detected. */
bool rogue_obj_detected; /**< Rogue object detected. */
} ptu_sensor_data_t;
Listing 2: The Nordic SDK collapses information such as parameters, operating state, and connections into specific structures such as this structure for sensor parameters collected by the associated event handler (see Listing 1). (Code source: Nordic Semiconductor)
Power adjustment is a core feature of the AirFuel specification, and the nRF5 SDK provides an application timer and associated handler for this critical task. Here, when timer expiration causes the event handler to be invoked, the event handler reads data sent by a PRU and calls complementary routines m_poweramp_input_step_up or m_poweramp_input_step_down as needed to respectively increase or decrease PTU power output.
These handlers and data structures for sensor readings and PTU adjustments represent only a narrow view of the SDK's service offerings. Each service call invokes in turn a sequence of service routines that provide validation and error checking, eventually reaching down to the fundamental MCU hardware function. Furthermore, each handler is embedded in a service architecture designed to support application specific features such as a PTU serving multiple PRUs.
For designers, however, the SDK effectively hides this complexity, reducing application code required to invoke the PRU and PTU engines to a small number of high-level initialization routines. In fact, developers can easily build on the software applications provided with the SDK to meet their specific application requirements.
Conclusion
Wireless charging has presented a series of obstacles including technology selection, power path implementation, and power control design. The AirFuel Alliance offers a standards-based approach able to take advantage of different technologies, including inductive and resonance.
Utilizing the availability of specialized devices and sophisticated software, developers can rapidly implement AirFuel-compatible wireless charging systems with minimal impact on project schedule, design footprint, and final BOM.











