电子通

×
  • 新闻动态
    • 今日关注
    • 行业投资
    • 新品推荐
    • 市场分析
  • 电子集市
    • 酷玩
    • 芯片
    • 方案
    • 培训
    • 元器件数据
    • 供应链
    • ERP
  • 展会活动
  • 料号搜索
  • 大学院校
    • 院校名录
  • 电子百科
    • 电路图
    • 技术文库
    • 电子基础知识
    • 标准产品库
  • 应用领域
    • 通信
    • 物联网
    • 消费电子
    • 汽车电子
    • 工业控制
    • 安防电子
    • 医疗电子
    • 人工智能
  • 电子技术
    • 模拟电子
    • 单片机
    • 半导体
    • FPGA
    • DSP
  • 关于我们
首页电子百科电子基础知识文章
流量传感器在医疗器械领域有哪些应用 电子基础知识

流量传感器在医疗器械领域有哪些应用

随着我国人口老龄化结构的变化,人们的医疗保健问题变的空前重要。体...
2020年03月29日  流量传感器在医疗器械领域有哪些应用已关闭评论
阅读全文
液位传感器的相关介绍 电子基础知识

液位传感器的相关介绍

液位是指密封容器(例如:水箱)或开口容器(水箱)中液位的高低。在...
2020年03月29日  液位传感器的相关介绍已关闭评论
阅读全文
燃气发电机中的液位传感器的作用是什么 电子基础知识

燃气发电机中的液位传感器的作用是什么

燃气我们在生活中经常都会用到,那么大家对燃气发电机的了解有多少呢...
2020年03月29日  燃气发电机中的液位传感器的作用是什么已关闭评论
阅读全文
铠装热电阻和普通热电阻的区别 电子基础知识

铠装热电阻和普通热电阻的区别

  铠装热电阻芯和普通热电阻芯的区别   一、大小不同   1、...
2020年03月29日  铠装热电阻和普通热电阻的区别已关闭评论
阅读全文
铠装热电阻的选用方法_铠装热电阻的选用注意事项 电子基础知识

铠装热电阻的选用方法_铠装热电阻的选用注意事项

  铠装热电阻的选用方法   (1)热电阻一般根据测量温度范围选...
2020年03月29日  铠装热电阻的选用方法_铠装热电阻的选用注意事项已关闭评论
阅读全文
氧传感器的更换教程_氧传感器故障灯反复亮 电子基础知识

氧传感器的更换教程_氧传感器故障灯反复亮

  氧传感器的更换教程   福特蒙迪欧氧传感器更换方法:有了合适...
2020年03月29日  氧传感器的更换教程_氧传感器故障灯反复亮已关闭评论
阅读全文
氧传感器在哪个位置_氧传感器可以通用吗_后氧传感器有必要换吗 电子基础知识

氧传感器在哪个位置_氧传感器可以通用吗_后氧传感器有必要换吗

  氧传感器在哪个位置   氧传感器安装在排气歧管后面,氧传感器...
2020年03月29日  氧传感器在哪个位置_氧传感器可以通用吗_后氧传感器有必要换吗已关闭评论
阅读全文
氧传感器故障码有哪些_氧传感器出现故障码就要更换吗 电子基础知识

氧传感器故障码有哪些_氧传感器出现故障码就要更换吗

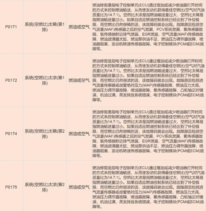
  氧传感器故障码有哪些   氧传感器常见故障代码解析如下:  ...
2020年03月29日  氧传感器故障码有哪些_氧传感器出现故障码就要更换吗已关闭评论
阅读全文
换氧传感器能省油吗_4线氧传感器检测方法 电子基础知识

换氧传感器能省油吗_4线氧传感器检测方法

  氧传感器的作用   氧传感器:在使用三元催化转换器以减少排气...
2020年03月29日  换氧传感器能省油吗_4线氧传感器检测方法已关闭评论
阅读全文
氧传感器寿命多少正常_氧传感器发黑是怎么回事_清洗氧传感器的土办法 电子基础知识

氧传感器寿命多少正常_氧传感器发黑是怎么回事_清洗氧传感器的土办法

  氧传感器寿命多少正常   实际上,氧传感器的寿命具有不确定性...
2020年03月29日  氧传感器寿命多少正常_氧传感器发黑是怎么回事_清洗氧传感器的土办法已关闭评论
阅读全文

文章导航

第 1 页 … 第 58 页 第 59 页 第 60 页 … 第 915 页

推荐文章

  • 1SCA7606工作原理
  • 2意法半导体公布2020年第三季度初步营收 和2020年第三季度财报公布及电话会议时间
  • 3聚焦“朱日和”:从这里挺进半导体产业的强国之列
  • 4如何将光强度转换为一个电学量
  • 5立创获A轮2.5亿元融资,由红杉资本、钟鼎资本联合完成
  • 67月上市的新能源汽车都在这了!
  • 7Diodes公司推出自适应LED电流纹波抑制器
  • 8日对韩出口限制 京东方或成苹果OLED面板供应商
  • 9国际半导体遭遇寒冬 中国存储方队逆势扩张
  • 10屏幕采购低于承诺,外媒曝苹果向三星赔偿6.83亿美元

近期文章

  • 意法半导体高速GaN驱动器为运动控制与功率转换应用增加智能保护功能
  • 大联大世平集团携手NXP举办线上研讨会,揭秘主动式悬架控制板及S32K3选型
  • 从皮肤到芯片:医用贴片和植入式设备中的传感器如何重新定义医疗
  • 赋能电子、汽车电子、半导体、数据中心、PCB产业,Fac Tec China电子工厂设施展6月2-4日上海世博展览馆,一次看全新技术、新方案、新趋势
  • CIEI将与全球数据周与第五届长三角国际应急博览会两大顶级行业盛会联动,与全球精英共赴智能未来!
  • 派克汉尼汾发布2025可持续发展报告
  • 思特威推出全新2MP及4MP高性能智能安防应用CMOS图像传感器
  • 2026 年第一季度 DigiKey 新增近 31,000 种零件及 97 家供应商,进一步扩充了现货产品供应
  • AI+FTTR破局在即,CIOE信息通信展成产业风向观察窗口
  • 34 万㎡超大规模,5000+展商集结,一同解码半导体行业新发展

热门标签

Atmel 朱日和 电气光伏 嵌入式 传感器信号 LED驱动方案 电源管理 homekit 国产芯片 强国之列 自动驾驶 5G 测试 Blackfin处理器 ADI 树莓派-Raspberry Pi 裸视三维产品 ZigBee 国产半导体 电路图

相关文章

  • 意法半导体高速GaN驱动器为运动控制与功率转换应用增加智能保护功能
  • 大联大世平集团携手NXP举办线上研讨会,揭秘主动式悬架控制板及S32K3选型
  • 从皮肤到芯片:医用贴片和植入式设备中的传感器如何重新定义医疗
  • 意法半导体低电阻 MOSFET可节省电能,缩减 PCB面积,适合配电应用
  • 如何使用工业级串行数字输入来设计具有并行接口的数字输入模块
Copyright © 2026 电子通  版权所有. 备案号: 京ICP备17050710号-3
  • 文章目录
  • 微信

    在线咨询