DK系列电子整流器、节能灯专用开关晶体管 序 号 型号 极性 P...
电子基础知识
节能灯功率管失效机理分析
节能灯功率管失效机理分析 -------------------...
电子基础知识
NE5565电子镇流器控制器
NE5565电子镇流器控制器 摘要:NE5565是飞利浦公司...
电子基础知识
单级高功率因数调光式荧光灯电子镇流器设计
单级高功率因数调光式荧光灯电子镇流器设计 摘要:提出了一种调光式...
电子基础知识
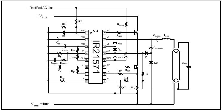
IR21571直管型集成电路电子镇流器
IR21571直管型集成电路电子镇流器 IR21571专为直管型...
电子基础知识
有源高功率因数预热启动电子镇流器
有源高功率因数预热启动电子镇流器 王冬梅 张伟 ...
电子基础知识
北极星JD-11W电子镇流器
北极星JD-11W电子镇流器






