电子通

×
  • 新闻动态
    • 今日关注
    • 行业投资
    • 新品推荐
    • 市场分析
  • 电子集市
    • 酷玩
    • 芯片
    • 方案
    • 培训
    • 元器件数据
    • 供应链
    • ERP
  • 展会活动
  • 料号搜索
  • 大学院校
    • 院校名录
  • 电子百科
    • 电路图
    • 技术文库
    • 电子基础知识
    • 标准产品库
  • 应用领域
    • 通信
    • 物联网
    • 消费电子
    • 汽车电子
    • 工业控制
    • 安防电子
    • 医疗电子
    • 人工智能
  • 电子技术
    • 模拟电子
    • 单片机
    • 半导体
    • FPGA
    • DSP
  • 关于我们
首页电子百科电子基础知识文章
电子镇流器好坏检测_电子镇流器坏了怎么判断 电子基础知识

电子镇流器好坏检测_电子镇流器坏了怎么判断

  电子镇流器(Electronic ballast),是镇流器...
2020年02月17日  电子镇流器好坏检测_电子镇流器坏了怎么判断已关闭评论
阅读全文
一拖二镇流器接线图解 电子基础知识

一拖二镇流器接线图解

  镇流器(ballast resistor)是日光灯上起限流作...
2020年02月17日  一拖二镇流器接线图解已关闭评论
阅读全文
电子镇流器改开关电源 电子基础知识

电子镇流器改开关电源

  电子镇流器的工作原理 由于气体放电灯(如荧光灯、霓虹灯、金卤...
2020年02月17日  电子镇流器改开关电源已关闭评论
阅读全文
什么是电子镇流器?电子镇流器的工作原理 电子基础知识

什么是电子镇流器?电子镇流器的工作原理

  什么是电子镇流器   电子镇流器(Electronic ba...
2020年02月17日  什么是电子镇流器?电子镇流器的工作原理已关闭评论
阅读全文
荧光灯电子镇流器接法 电子基础知识

荧光灯电子镇流器接法

  在这个LED发展的年代,很多家庭依然使用镇流器式的荧光灯,下...
2020年02月17日  荧光灯电子镇流器接法已关闭评论
阅读全文
电子镇流器改led电路 电子基础知识

电子镇流器改led电路

  在灯电路稳定工作期间,灯管上的电压是稳定的,所以灯功率主要取...
2020年02月17日  电子镇流器改led电路已关闭评论
阅读全文
电感镇流器工作原理 电子基础知识

电感镇流器工作原理

  电感镇流器(inductance ballast)是一个铁芯...
2020年02月17日  电感镇流器工作原理已关闭评论
阅读全文
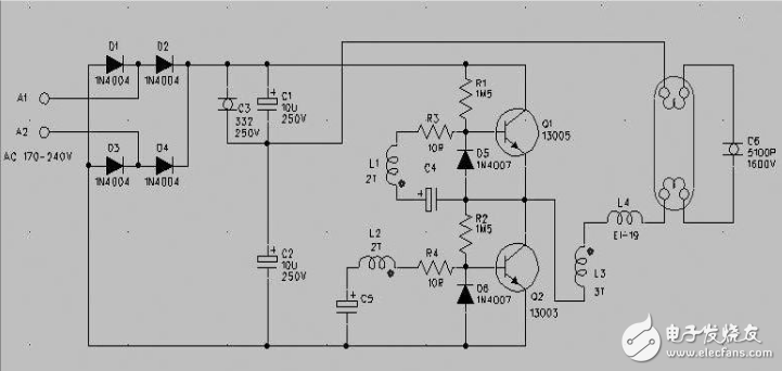
九款最简单的电子镇流器电路图原理图分析 电子基础知识

九款最简单的电子镇流器电路图原理图分析

  从工作原理而言,电子镇流器是一个电源变换电路,它将交流输入市...
2020年02月17日  九款最简单的电子镇流器电路图原理图分析已关闭评论
阅读全文
电子镇流器接线图 电子基础知识

电子镇流器接线图

  镇流器(ballast)又称电感镇流器,它是一个铁芯电感线圈...
2020年02月17日  电子镇流器接线图已关闭评论
阅读全文
雷士电子镇流器电路图分析 电子基础知识

雷士电子镇流器电路图分析

  下图是雷士45W镇流器电路图的电源输入部分,其实很简单前端的...
2020年02月17日  雷士电子镇流器电路图分析已关闭评论
阅读全文

文章导航

第 1 页 … 第 93 页 第 94 页 第 95 页 … 第 915 页

推荐文章

  • 1SCA7606工作原理
  • 2意法半导体公布2020年第三季度初步营收 和2020年第三季度财报公布及电话会议时间
  • 3聚焦“朱日和”:从这里挺进半导体产业的强国之列
  • 4如何将光强度转换为一个电学量
  • 5立创获A轮2.5亿元融资,由红杉资本、钟鼎资本联合完成
  • 67月上市的新能源汽车都在这了!
  • 7Diodes公司推出自适应LED电流纹波抑制器
  • 8日对韩出口限制 京东方或成苹果OLED面板供应商
  • 9国际半导体遭遇寒冬 中国存储方队逆势扩张
  • 10屏幕采购低于承诺,外媒曝苹果向三星赔偿6.83亿美元

近期文章

  • 安森美公布2026年第一季度业绩
  • 智能移动电源:集成太阳能光伏、直流输入和备用锂离子电池
  • Vishay推出可达600mm检测距离的高灵敏度接近传感器
  • 博世发布全新超声波芯片组,以底层硬件创新重塑AI智能泊车体验
  • 意法半导体高速GaN驱动器为运动控制与功率转换应用增加智能保护功能
  • 大联大世平集团携手NXP举办线上研讨会,揭秘主动式悬架控制板及S32K3选型
  • 从皮肤到芯片:医用贴片和植入式设备中的传感器如何重新定义医疗
  • 赋能电子、汽车电子、半导体、数据中心、PCB产业,Fac Tec China电子工厂设施展6月2-4日上海世博展览馆,一次看全新技术、新方案、新趋势
  • CIEI将与全球数据周与第五届长三角国际应急博览会两大顶级行业盛会联动,与全球精英共赴智能未来!
  • 派克汉尼汾发布2025可持续发展报告

热门标签

裸视三维产品 电气光伏 嵌入式 ADI 国产半导体 国产芯片 电路图 树莓派-Raspberry Pi 朱日和 测试 Atmel LED驱动方案 自动驾驶 Blackfin处理器 强国之列 传感器信号 电源管理 ZigBee 5G homekit

相关文章

  • 意法半导体高速GaN驱动器为运动控制与功率转换应用增加智能保护功能
  • 大联大世平集团携手NXP举办线上研讨会,揭秘主动式悬架控制板及S32K3选型
  • 从皮肤到芯片:医用贴片和植入式设备中的传感器如何重新定义医疗
  • 意法半导体低电阻 MOSFET可节省电能,缩减 PCB面积,适合配电应用
  • 如何使用工业级串行数字输入来设计具有并行接口的数字输入模块
Copyright © 2026 电子通  版权所有. 备案号: 京ICP备17050710号-3
  • 文章目录
  • 微信

    在线咨询