电子通

×
  • 新闻动态
    • 今日关注
    • 行业投资
    • 新品推荐
    • 市场分析
  • 电子集市
    • 酷玩
    • 芯片
    • 方案
    • 培训
    • 元器件数据
    • 供应链
    • ERP
  • 展会活动
  • 料号搜索
  • 大学院校
    • 院校名录
  • 电子百科
    • 电路图
    • 技术文库
    • 电子基础知识
    • 标准产品库
  • 应用领域
    • 通信
    • 物联网
    • 消费电子
    • 汽车电子
    • 工业控制
    • 安防电子
    • 医疗电子
    • 人工智能
  • 电子技术
    • 模拟电子
    • 单片机
    • 半导体
    • FPGA
    • DSP
  • 关于我们
首页电子百科电子基础知识文章
可控硅整流器的作用及用途 电子基础知识

可控硅整流器的作用及用途

  可控硅整流器:是一种以晶闸管(电力电子功率器件)为基础,以智...
2020年02月17日  可控硅整流器的作用及用途已关闭评论
阅读全文
桥式整流器4个脚接线图 电子基础知识

桥式整流器4个脚接线图

桥式整流器是由四只整流硅芯片作桥式连接,外用绝缘朔料封装而成,大...
2020年02月17日  桥式整流器4个脚接线图已关闭评论
阅读全文
桥式整流器原理及作用 电子基础知识

桥式整流器原理及作用

桥式整流器品种多:有扁形、圆形、方形、板凳形(分直插与贴片)等,...
2020年02月17日  桥式整流器原理及作用已关闭评论
阅读全文
55w电子镇流器电路图(六款55w电子镇流器电路原理图详解) 电子基础知识

55w电子镇流器电路图(六款55w电子镇流器电路原理图详解)

  电子镇流器完成的是将工频交流电源转换成高频交流电源的变换器,...
2020年02月17日  55w电子镇流器电路图(六款55w电子镇流器电路原理图详解)已关闭评论
阅读全文
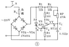
如何判断摩托车整流器是否坏掉_摩托整流器坏了的表现 电子基础知识

如何判断摩托车整流器是否坏掉_摩托整流器坏了的表现

  整流器的概念   整流器是把交流电转换成直流电的装置,可用于...
2020年02月17日  如何判断摩托车整流器是否坏掉_摩托整流器坏了的表现已关闭评论
阅读全文
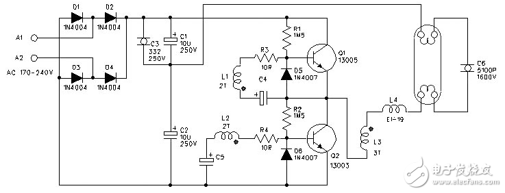
40w电子镇流器电路图大全(六款模拟电路设计原理图详解) 电子基础知识

40w电子镇流器电路图大全(六款模拟电路设计原理图详解)

电子镇流器实物图如图1所示。 图1 电子镇流器实物图 根据实物绘...
2020年02月17日  40w电子镇流器电路图大全(六款模拟电路设计原理图详解)已关闭评论
阅读全文
电子镇流器取代电感镇流器_优势何在 电子基础知识

电子镇流器取代电感镇流器_优势何在

  现在的荧光灯越来越多的采用电子镇流器。那么你知道电子镇流器对...
2020年02月17日  电子镇流器取代电感镇流器_优势何在已关闭评论
阅读全文
一文详解电子镇流器中电感线圈参数的选择与计算 电子基础知识

一文详解电子镇流器中电感线圈参数的选择与计算

  电子镇流器是指采用电子技术驱动电光源,使之产生所需照明的电子...
2020年02月17日  一文详解电子镇流器中电感线圈参数的选择与计算已关闭评论
阅读全文
日光灯为什么需要镇流器限流
电子基础知识

日光灯为什么需要镇流器限流

日光灯之所以发光,是因为它的灯管内部有水银蒸汽和少量的惰性气体,...
2020年02月17日  日光灯为什么需要镇流器限流已关闭评论
阅读全文
电子镇流器坏了怎么换 电子基础知识

电子镇流器坏了怎么换

  更换损坏的日光灯电子镇流器   1.首先检查问题所在。当日光...
2020年02月17日  电子镇流器坏了怎么换已关闭评论
阅读全文

文章导航

第 1 页 … 第 95 页 第 96 页 第 97 页 … 第 915 页

推荐文章

  • 1SCA7606工作原理
  • 2意法半导体公布2020年第三季度初步营收 和2020年第三季度财报公布及电话会议时间
  • 3聚焦“朱日和”:从这里挺进半导体产业的强国之列
  • 4如何将光强度转换为一个电学量
  • 5立创获A轮2.5亿元融资,由红杉资本、钟鼎资本联合完成
  • 67月上市的新能源汽车都在这了!
  • 7Diodes公司推出自适应LED电流纹波抑制器
  • 8日对韩出口限制 京东方或成苹果OLED面板供应商
  • 9国际半导体遭遇寒冬 中国存储方队逆势扩张
  • 10屏幕采购低于承诺,外媒曝苹果向三星赔偿6.83亿美元

近期文章

  • 安森美公布2026年第一季度业绩
  • 智能移动电源:集成太阳能光伏、直流输入和备用锂离子电池
  • Vishay推出可达600mm检测距离的高灵敏度接近传感器
  • 博世发布全新超声波芯片组,以底层硬件创新重塑AI智能泊车体验
  • 意法半导体高速GaN驱动器为运动控制与功率转换应用增加智能保护功能
  • 大联大世平集团携手NXP举办线上研讨会,揭秘主动式悬架控制板及S32K3选型
  • 从皮肤到芯片:医用贴片和植入式设备中的传感器如何重新定义医疗
  • 赋能电子、汽车电子、半导体、数据中心、PCB产业,Fac Tec China电子工厂设施展6月2-4日上海世博展览馆,一次看全新技术、新方案、新趋势
  • CIEI将与全球数据周与第五届长三角国际应急博览会两大顶级行业盛会联动,与全球精英共赴智能未来!
  • 派克汉尼汾发布2025可持续发展报告

热门标签

Blackfin处理器 Atmel 裸视三维产品 传感器信号 自动驾驶 嵌入式 国产半导体 电源管理 ADI 朱日和 5G ZigBee 电气光伏 国产芯片 树莓派-Raspberry Pi 测试 电路图 LED驱动方案 homekit 强国之列

相关文章

  • 意法半导体高速GaN驱动器为运动控制与功率转换应用增加智能保护功能
  • 大联大世平集团携手NXP举办线上研讨会,揭秘主动式悬架控制板及S32K3选型
  • 从皮肤到芯片:医用贴片和植入式设备中的传感器如何重新定义医疗
  • 意法半导体低电阻 MOSFET可节省电能,缩减 PCB面积,适合配电应用
  • 如何使用工业级串行数字输入来设计具有并行接口的数字输入模块
Copyright © 2026 电子通  版权所有. 备案号: 京ICP备17050710号-3
  • 文章目录
  • 微信

    在线咨询