电子通

×
  • 新闻动态
    • 今日关注
    • 行业投资
    • 新品推荐
    • 市场分析
  • 电子集市
    • 酷玩
    • 芯片
    • 方案
    • 培训
    • 元器件数据
    • 供应链
    • ERP
  • 展会活动
  • 料号搜索
  • 大学院校
    • 院校名录
  • 电子百科
    • 电路图
    • 技术文库
    • 电子基础知识
    • 标准产品库
  • 应用领域
    • 通信
    • 物联网
    • 消费电子
    • 汽车电子
    • 工业控制
    • 安防电子
    • 医疗电子
    • 人工智能
  • 电子技术
    • 模拟电子
    • 单片机
    • 半导体
    • FPGA
    • DSP
  • 关于我们
首页电子百科电子基础知识文章
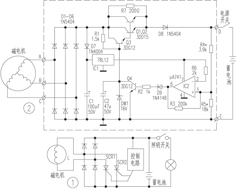
ZC-2-10A自动充电机 电子基础知识

ZC-2-10A自动充电机

ZC-2-10A自动充电机 单结晶体管BT33、C3、W1、W2...
2020年02月17日  ZC-2-10A自动充电机已关闭评论
阅读全文
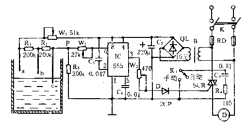
鱼缸间歇充氧定时器 电子基础知识

鱼缸间歇充氧定时器

鱼缸间歇充氧定时器 给鱼缸充氧是一件非常繁琐的事,稍有粗心大意就...
2020年02月17日  鱼缸间歇充氧定时器已关闭评论
阅读全文
双表定时器(二) 电子基础知识

双表定时器(二)

双表定时器(二) 本装置能对各种家用电器每天进行开和关的控制,电...
2020年02月17日  双表定时器(二)已关闭评论
阅读全文
实用双表定时电路(四) 电子基础知识

实用双表定时电路(四)

实用双表定时电路(四) 笔者针对蛋鸡饲养中需要补充光照这一实际应...
2020年02月17日  实用双表定时电路(四)已关闭评论
阅读全文
超精度长延时电路 电子基础知识

超精度长延时电路

超精度长延时电路 不必使用电解式的大定时电容,即可得到短至0.3...
2020年02月17日  超精度长延时电路已关闭评论
阅读全文
可控硅电路抢答器 电子基础知识

可控硅电路抢答器

可控硅电路抢答器 电路见图1。合上电源开关K,电阻3kΩ与1.8...
2020年02月17日  可控硅电路抢答器已关闭评论
阅读全文
有简单人工智能的温度控制电路 电子基础知识

有简单人工智能的温度控制电路

有简单人工智能的温度控制电路 介绍一种具有简单人工智能的温度控制...
2020年02月17日  有简单人工智能的温度控制电路已关闭评论
阅读全文
XKR-200、350C02气体保护焊半自动弧焊机使用说明书 电子基础知识

XKR-200、350C02气体保护焊半自动弧焊机使用说明书

      &...
2020年02月17日  XKR-200、350C02气体保护焊半自动弧焊机使用说明书已关闭评论
阅读全文
直流电路的过流保护法 电子基础知识

直流电路的过流保护法

2020年02月17日  直流电路的过流保护法已关闭评论
阅读全文
一种简单的磁选机激磁电源装置 电子基础知识

一种简单的磁选机激磁电源装置

一种简单的磁选机激磁电源装置 1991 年5 月《矿山机械》 我...
2020年02月17日  一种简单的磁选机激磁电源装置已关闭评论
阅读全文

文章导航

第 1 页 … 第 109 页 第 110 页 第 111 页 … 第 916 页

推荐文章

  • 12026 全球芯片核心品牌 TOP50 及官方授权代理商(通过官网整理)
  • 2SCA7606工作原理
  • 3意法半导体公布2020年第三季度初步营收 和2020年第三季度财报公布及电话会议时间
  • 4聚焦“朱日和”:从这里挺进半导体产业的强国之列
  • 5如何将光强度转换为一个电学量
  • 6立创获A轮2.5亿元融资,由红杉资本、钟鼎资本联合完成
  • 77月上市的新能源汽车都在这了!
  • 8Diodes公司推出自适应LED电流纹波抑制器
  • 9日对韩出口限制 京东方或成苹果OLED面板供应商
  • 10国际半导体遭遇寒冬 中国存储方队逆势扩张

近期文章

  • 2026国民车链展,直达优质供应链企业核心决策层
  • 2026 全球芯片核心品牌 TOP50 及官方授权代理商(通过官网整理)
  • 东芝发布支持PCIe®6.0与USB4®2.0版等高速差分信号的2:1多路复用器/1:2解复用器开关
  • 大联大世平北京车展首秀,携手安森美(onsemi)等伙伴展现车载电子系统整合实力
  • 2026第二届雷达无线电产业展览会
  • 安森美公布2026年第一季度业绩
  • 智能移动电源:集成太阳能光伏、直流输入和备用锂离子电池
  • Vishay推出可达600mm检测距离的高灵敏度接近传感器
  • 博世发布全新超声波芯片组,以底层硬件创新重塑AI智能泊车体验
  • 意法半导体高速GaN驱动器为运动控制与功率转换应用增加智能保护功能

热门标签

Atmel 电源管理 homekit 自动驾驶 Blackfin处理器 电路图 传感器信号 LED驱动方案 强国之列 树莓派-Raspberry Pi 裸视三维产品 国产半导体 ADI 国产芯片 测试 嵌入式 ZigBee 电气光伏 5G 朱日和

相关文章

  • 2026 全球芯片核心品牌 TOP50 及官方授权代理商(通过官网整理)
  • 意法半导体高速GaN驱动器为运动控制与功率转换应用增加智能保护功能
  • 大联大世平集团携手NXP举办线上研讨会,揭秘主动式悬架控制板及S32K3选型
  • 从皮肤到芯片:医用贴片和植入式设备中的传感器如何重新定义医疗
  • 意法半导体低电阻 MOSFET可节省电能,缩减 PCB面积,适合配电应用
Copyright © 2026 电子通  版权所有. 备案号: 京ICP备17050710号-3
  • 文章目录
  • 微信

    在线咨询