LTC®5597是一款高精度RMS功率检波器,提供极宽的RF输入...
电子基础知识
功能强大的信号发生器输出级设计
信号发生器产生定义的电信号,其特性随时间推移而变化。如果这些信号...
电子基础知识
最大限度降低Ćuk稳压器的辐射
Ćuk拓扑非常适合用于从正电源电压生成负输出电压。许多系统都需要...
电子基础知识
采用2 MHz单芯片降压-升压DC-DC转换器和LED驱动器消除PCB空间受限的困扰
简介 随着电子设备尺寸不断缩小,它们的内部电路必须同步缩小。产品...
电子基础知识
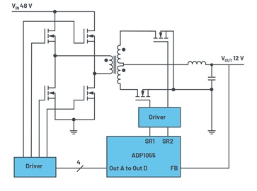
采用额外的肖特基二极管减少干扰
在负载点(POL)降压转换器领域,同步变化的高边和低边有源开关已...
电子基础知识
关于在开关模式电源印刷电路板上放置电感的指南
问题: 线圈应该放在哪里? 答案: 用于电压转换的开关稳压器使用...
电子基础知识
运算放大器的串联:如何同时实现高精度和高输出功率
工程师常常面对各种挑战,需要不断开发新应用,以满足广泛的需求。一...
电子基础知识
使用超级电容储能:多大才足够大?
问题: 为备用电源系统选择超级电容时,可以采用简单的能源计算方法...
电子基础知识
使用PCIe交换网结构在多主机系统中优化资源部署
越来越多的数据中心和其他高性能计算环境开始使用GPU,因为GPU...




