电子通

×
  • 新闻动态
    • 今日关注
    • 行业投资
    • 新品推荐
    • 市场分析
  • 电子集市
    • 酷玩
    • 芯片
    • 方案
    • 培训
    • 元器件数据
    • 供应链
    • ERP
  • 展会活动
  • 料号搜索
  • 大学院校
    • 院校名录
  • 电子百科
    • 电路图
    • 技术文库
    • 电子基础知识
    • 标准产品库
  • 应用领域
    • 通信
    • 物联网
    • 消费电子
    • 汽车电子
    • 工业控制
    • 安防电子
    • 医疗电子
    • 人工智能
  • 电子技术
    • 模拟电子
    • 单片机
    • 半导体
    • FPGA
    • DSP
  • 关于我们
首页电子百科电子基础知识文章
改善动态环路响应 电子基础知识

改善动态环路响应

DC-DC转换器通过反馈控制系统,将不断变化的输入电压转换为(通...
2020年10月26日  改善动态环路响应已关闭评论
阅读全文
占空比的上限 电子基础知识

占空比的上限

开关稳压器使用占空比来实现电压或电流反馈控制。占空比是指导通时间...
2020年10月21日  占空比的上限已关闭评论
阅读全文
关键的短脉冲 电子基础知识

关键的短脉冲

虽然占空比有最大限制(这点会单独进行讨论),但本电源管理技巧重点...
2020年10月16日  关键的短脉冲已关闭评论
阅读全文
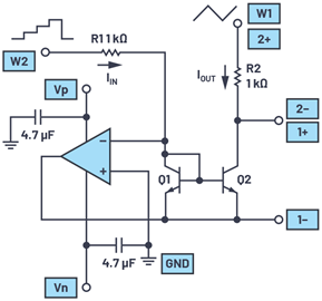
BJT电流镜 电子基础知识

BJT电流镜

目标: 本实验的目的是研究双极性结型晶体管(BJT)电流源或电流...
2020年10月16日  BJT电流镜已关闭评论
阅读全文
微波频率合成器提供多倍频程覆盖范围和出色的相位噪声性能 电子基础知识

微波频率合成器提供多倍频程覆盖范围和出色的相位噪声性能

简介 市场对更高带宽和更高数据速率的需求日益增加,系统频率和调制...
2020年10月13日  微波频率合成器提供多倍频程覆盖范围和出色的相位噪声性能已关闭评论
阅读全文
不打折扣的光学集成 电子基础知识

不打折扣的光学集成

光电容积脉搏波(PPG)是测量血氧饱和度(SPO2)水平的常用技...
2020年10月11日  不打折扣的光学集成已关闭评论
阅读全文
解决电化学气体检测的技术挑战 电子基础知识

解决电化学气体检测的技术挑战

电化学气体传感器是一种久经验证的技术,其历史可以追溯到1950年...
2020年10月09日  解决电化学气体检测的技术挑战已关闭评论
阅读全文
开关电源组件的设计考虑因素 电子基础知识

开关电源组件的设计考虑因素

开关频率优化 一般来讲,开关频率越高,输出滤波器元件L和CO的尺...
2020年09月26日  开关电源组件的设计考虑因素已关闭评论
阅读全文
3.6 V输入、双路输出µModule降压稳压器以3 mm × 4 mm小尺寸为每通道提供2 A电流 电子基础知识

3.6 V输入、双路输出µModule降压稳压器以3 mm × 4 mm小尺寸为每通道提供2 A电流

简介 LTM4691是一款高效率、双路输出降压型µModule®...
2020年09月19日  3.6 V输入、双路输出µModule降压稳压器以3 mm × 4 mm小尺寸为每通道提供2 A电流已关闭评论
阅读全文
驱动高压锁相环频率合成器电路的VCO 电子基础知识

驱动高压锁相环频率合成器电路的VCO

“相环(PLL)电路是由压控振荡器(VCO)和鉴相器组成的反馈系...
2020年09月19日  驱动高压锁相环频率合成器电路的VCO已关闭评论
阅读全文

文章导航

第 1 页 … 第 41 页 第 42 页 第 43 页 … 第 915 页

推荐文章

  • 1SCA7606工作原理
  • 2意法半导体公布2020年第三季度初步营收 和2020年第三季度财报公布及电话会议时间
  • 3聚焦“朱日和”:从这里挺进半导体产业的强国之列
  • 4如何将光强度转换为一个电学量
  • 5立创获A轮2.5亿元融资,由红杉资本、钟鼎资本联合完成
  • 67月上市的新能源汽车都在这了!
  • 7Diodes公司推出自适应LED电流纹波抑制器
  • 8日对韩出口限制 京东方或成苹果OLED面板供应商
  • 9国际半导体遭遇寒冬 中国存储方队逆势扩张
  • 10屏幕采购低于承诺,外媒曝苹果向三星赔偿6.83亿美元

近期文章

  • 超低功耗微控制器模块为工程师带来新的机遇——第2部分:配置Eclipse
  • 恩智浦与航盛深化战略合作,推动汽车智能化创新应用落地
  • 赋能产业数字化:大联大诠鼎集团携手复旦微电子成功举办RFID与传感协同研讨会
  • 纳芯微携汽车电子一站式解决方案亮相2026北京车展
  • 意法半导体低电阻 MOSFET可节省电能,缩减 PCB面积,适合配电应用
  • 全球协作・链通全球・智赋未来 ——2026全球具身智能产业链协作出海对接会
  • 博世半导体亮相北京车展:以技术创新驱动智能出行
  • 安森美与蔚来扩大战略合作,加速向下一代900V电动汽车平台演进
  • 贸泽电子新品推荐:2026年第一季度引入超过9,000个新物料
  • 超低功耗微控制器模块为工程师带来新的机遇——第1部分:Eclipse项目设置

热门标签

朱日和 ADI 强国之列 Blackfin处理器 传感器信号 电路图 电源管理 homekit LED驱动方案 国产半导体 国产芯片 ZigBee 5G 自动驾驶 测试 Atmel 裸视三维产品 嵌入式 树莓派-Raspberry Pi 电气光伏

相关文章

  • 意法半导体低电阻 MOSFET可节省电能,缩减 PCB面积,适合配电应用
  • 如何使用工业级串行数字输入来设计具有并行接口的数字输入模块
  • 学子专区——文氏电桥振荡器的分析与制作(第一部分):背景与理论
  • 利用对称安全认证保护研发投资
  • ADI公司LDO的电容选择指南
Copyright © 2026 电子通  版权所有. 备案号: 京ICP备17050710号-3
  • 文章目录
  • 微信

    在线咨询