电子通

×
  • 新闻动态
    • 今日关注
    • 行业投资
    • 新品推荐
    • 市场分析
  • 电子集市
    • 酷玩
    • 芯片
    • 方案
    • 培训
    • 元器件数据
    • 供应链
    • ERP
  • 展会活动
  • 料号搜索
  • 大学院校
    • 院校名录
  • 电子百科
    • 电路图
    • 技术文库
    • 电子基础知识
    • 标准产品库
  • 应用领域
    • 通信
    • 物联网
    • 消费电子
    • 汽车电子
    • 工业控制
    • 安防电子
    • 医疗电子
    • 人工智能
  • 电子技术
    • 模拟电子
    • 单片机
    • 半导体
    • FPGA
    • DSP
  • 关于我们
首页电子百科电子基础知识文章
FR107二极管参数_FR107二极管的代换 电子基础知识

FR107二极管参数_FR107二极管的代换

  FR107二极管特性与应用   FR107是无铅环保型贴片1...
2020年02月16日  FR107二极管参数_FR107二极管的代换已关闭评论
阅读全文
FR107二极管好坏判断 电子基础知识

FR107二极管好坏判断

  fr107是什么二极管   fr107是快速恢复整流二级管,...
2020年02月16日  FR107二极管好坏判断已关闭评论
阅读全文
锗二极管的死区电压_锗二极管与硅二极管有何差别 电子基础知识

锗二极管的死区电压_锗二极管与硅二极管有何差别

  什么是锗二极管   锗二极管就是用锗材料制作的二极管。几乎在...
2020年02月16日  锗二极管的死区电压_锗二极管与硅二极管有何差别已关闭评论
阅读全文
万用表如何区分硅二极管与锗二极管 电子基础知识

万用表如何区分硅二极管与锗二极管

  万用表区分硅二极管与锗二极管   区分硅二极管与锗二极管可I...
2020年02月16日  万用表如何区分硅二极管与锗二极管已关闭评论
阅读全文
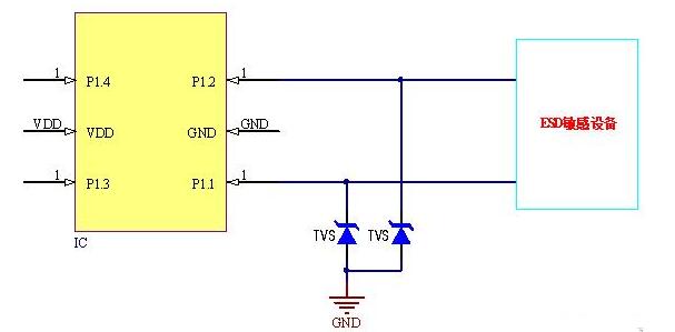
TVS二极管的特性_TVS二极管应用 电子基础知识

TVS二极管的特性_TVS二极管应用

  TVS二极管   瞬态抑制二极管简称TVS(Transien...
2020年02月16日  TVS二极管的特性_TVS二极管应用已关闭评论
阅读全文
光敏二极管为什么反接 电子基础知识

光敏二极管为什么反接

  光敏二极管为什么反接   光敏二极管在电路中一般是处于反向工...
2020年02月16日  光敏二极管为什么反接已关闭评论
阅读全文
磁敏二极管的工作原理_磁敏二极管适用于哪些场合 电子基础知识

磁敏二极管的工作原理_磁敏二极管适用于哪些场合

  磁敏二极管的工作原理   当磁敏二极管未受到外界磁场作用时,...
2020年02月16日  磁敏二极管的工作原理_磁敏二极管适用于哪些场合已关闭评论
阅读全文
磁敏二极管特性_磁敏二极管的结构 电子基础知识

磁敏二极管特性_磁敏二极管的结构

  磁敏二极管特性   磁敏二极管内部结构与普通二极管不同,在P...
2020年02月16日  磁敏二极管特性_磁敏二极管的结构已关闭评论
阅读全文
雪崩二极管原理_雪崩二极管作用 电子基础知识

雪崩二极管原理_雪崩二极管作用

  雪崩二极管原理   雪崩二极管是利用半导体PN结中的雪崩倍增...
2020年02月16日  雪崩二极管原理_雪崩二极管作用已关闭评论
阅读全文
续流二极管在整流电路中的作用 电子基础知识

续流二极管在整流电路中的作用

  续流二极管在整流电路中的作用   续流二极管主要起到为较大的...
2020年02月16日  续流二极管在整流电路中的作用已关闭评论
阅读全文

文章导航

第 1 页 … 第 690 页 第 691 页 第 692 页 … 第 915 页

推荐文章

  • 1SCA7606工作原理
  • 2意法半导体公布2020年第三季度初步营收 和2020年第三季度财报公布及电话会议时间
  • 3聚焦“朱日和”:从这里挺进半导体产业的强国之列
  • 4如何将光强度转换为一个电学量
  • 5立创获A轮2.5亿元融资,由红杉资本、钟鼎资本联合完成
  • 67月上市的新能源汽车都在这了!
  • 7Diodes公司推出自适应LED电流纹波抑制器
  • 8日对韩出口限制 京东方或成苹果OLED面板供应商
  • 9国际半导体遭遇寒冬 中国存储方队逆势扩张
  • 10屏幕采购低于承诺,外媒曝苹果向三星赔偿6.83亿美元

近期文章

  • 超低功耗微控制器模块为工程师带来新的机遇——第2部分:配置Eclipse
  • 恩智浦与航盛深化战略合作,推动汽车智能化创新应用落地
  • 赋能产业数字化:大联大诠鼎集团携手复旦微电子成功举办RFID与传感协同研讨会
  • 纳芯微携汽车电子一站式解决方案亮相2026北京车展
  • 意法半导体低电阻 MOSFET可节省电能,缩减 PCB面积,适合配电应用
  • 全球协作・链通全球・智赋未来 ——2026全球具身智能产业链协作出海对接会
  • 博世半导体亮相北京车展:以技术创新驱动智能出行
  • 安森美与蔚来扩大战略合作,加速向下一代900V电动汽车平台演进
  • 贸泽电子新品推荐:2026年第一季度引入超过9,000个新物料
  • 超低功耗微控制器模块为工程师带来新的机遇——第1部分:Eclipse项目设置

热门标签

传感器信号 树莓派-Raspberry Pi 测试 ADI 国产芯片 Atmel Blackfin处理器 裸视三维产品 强国之列 自动驾驶 国产半导体 LED驱动方案 嵌入式 ZigBee 电气光伏 电源管理 电路图 朱日和 5G homekit

相关文章

  • 意法半导体低电阻 MOSFET可节省电能,缩减 PCB面积,适合配电应用
  • 如何使用工业级串行数字输入来设计具有并行接口的数字输入模块
  • 学子专区——文氏电桥振荡器的分析与制作(第一部分):背景与理论
  • 利用对称安全认证保护研发投资
  • ADI公司LDO的电容选择指南
Copyright © 2026 电子通  版权所有. 备案号: 京ICP备17050710号-3
  • 文章目录
  • 微信

    在线咨询