选用电感器应考虑其具体使用的场合、作用、电路要求、环境和成本...
电子基础知识
Vishay推出集成电场屏蔽功能的新款汽车级超薄、大电流电感器,可降低系统成本并节省空间
日前,Vishay Intertechnology, Inc...
电子基础知识
贴片电感参数及应用场景
主要参数: 1.电感的尺寸。0402,0603 等,要注意是厘米...
电子基础知识
电感Q值对对射频巴伦的影响
做过 WiFi产品的读者一定知道射频巴伦,英文称之为Balun,...
电子基础知识
一文读懂电感的结构、分类及特性
电感器是能够把电能转化为磁能而存储起来的元件。电感器的结构类似于...
解读贴片电感主要参数的含义
电路是由电线和电子元器件组成的,不同的线路所需求的贴片电感的参数...
电子基础知识
无源元件之——电感知识详解
电阻、电容、电感是常见且重要的无源器件,本系列文章将分为三篇分别...
电子基础知识
电路为何会出现电感啸?电路中出现电感啸的原因
凡是做过开发工作的人员都有这样的经历,测试开关电源或在实验中...
自己动手绕线圈电感详细计算公式
加载其电感量按下式计算:线圈公式 阻抗(ohm)=2*3.141...
电子基础知识
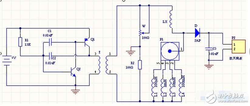
普通功率电感和大电流的电感有何不同?简单电感测量器的制作
普通功率电感和大电流的电感有何不同? 普通功率电感和大电...



