电子通

×
  • 新闻动态
    • 今日关注
    • 行业投资
    • 新品推荐
    • 市场分析
  • 电子集市
    • 酷玩
    • 芯片
    • 方案
    • 培训
    • 元器件数据
    • 供应链
    • ERP
  • 展会活动
  • 料号搜索
  • 大学院校
    • 院校名录
  • 电子百科
    • 电路图
    • 技术文库
    • 电子基础知识
    • 标准产品库
  • 应用领域
    • 通信
    • 物联网
    • 消费电子
    • 汽车电子
    • 工业控制
    • 安防电子
    • 医疗电子
    • 人工智能
  • 电子技术
    • 模拟电子
    • 单片机
    • 半导体
    • FPGA
    • DSP
  • 关于我们
首页电子百科电子基础知识文章
开关电源的PCB板布局走线及注意事项 电子基础知识

开关电源的PCB板布局走线及注意事项

  开关电源PCB板设计步骤   一、从原理图到PCB的设计流程...
2020年02月17日  开关电源的PCB板布局走线及注意事项已关闭评论
阅读全文
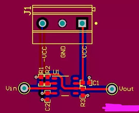
pcb板元器件大全_PCB电路板元器件布局的原则 电子基础知识

pcb板元器件大全_PCB电路板元器件布局的原则

  元器件是电子电路中的独立个体,电流通过它能产生频率幅度变化或...
2020年02月17日  pcb板元器件大全_PCB电路板元器件布局的原则已关闭评论
阅读全文
浅谈iPhoneX双层PCB和双电池设计及其必要性 电子基础知识

浅谈iPhoneX双层PCB和双电池设计及其必要性

  iPhone X是美国Apple(苹果公司)于北京时间201...
2020年02月17日  浅谈iPhoneX双层PCB和双电池设计及其必要性已关闭评论
阅读全文
如何画双层pcb板_PCB双层板的布线原则 电子基础知识

如何画双层pcb板_PCB双层板的布线原则

  PCB板是重要的电子部件,是所有电子元器件的母体,从上世初开...
2020年02月17日  如何画双层pcb板_PCB双层板的布线原则已关闭评论
阅读全文
PCB为什么要运用含磷的铜球_磷铜球在PCB中的应用概况 电子基础知识

PCB为什么要运用含磷的铜球_磷铜球在PCB中的应用概况

  随着电子技术的飞速发展,各种电路板的生产需求量大大增加。而铜...
2020年02月17日  PCB为什么要运用含磷的铜球_磷铜球在PCB中的应用概况已关闭评论
阅读全文
一文详解高速PCB的EMC设计原则 电子基础知识

一文详解高速PCB的EMC设计原则

  本文主要介绍了高速PCB的EMC设计原则,首先介绍了PCB设...
2020年02月17日  一文详解高速PCB的EMC设计原则已关闭评论
阅读全文
仪表放大器PCB布局三大常见错误_仪表放大器PCB布局的正确方法 电子基础知识

仪表放大器PCB布局三大常见错误_仪表放大器PCB布局的正确方法

  仪表放大器是一种具有差分输入和相对参考端单端输出的闭环增益组...
2020年02月17日  仪表放大器PCB布局三大常见错误_仪表放大器PCB布局的正确方法已关闭评论
阅读全文
柔性电路板八大公司介绍 电子基础知识

柔性电路板八大公司介绍

在过去的几年里,智能手机行业日新月异,各种新技术设计的诞生与应用...
2020年02月17日  柔性电路板八大公司介绍已关闭评论
阅读全文
浅谈柔性电路板产业的发展现状 电子基础知识

浅谈柔性电路板产业的发展现状

随着电子产品的更新换代,尤其是智能手机、平板电脑、可穿戴设备等消...
2020年02月17日  浅谈柔性电路板产业的发展现状已关闭评论
阅读全文
简述柔性电路五大材料的选择标准 电子基础知识

简述柔性电路五大材料的选择标准

随着时代潮流的发展,科学技术的进步,电子产品也在出现着日新月异的...
2020年02月17日  简述柔性电路五大材料的选择标准已关闭评论
阅读全文

文章导航

第 1 页 … 第 87 页 第 88 页 第 89 页 … 第 915 页

推荐文章

  • 1SCA7606工作原理
  • 2意法半导体公布2020年第三季度初步营收 和2020年第三季度财报公布及电话会议时间
  • 3聚焦“朱日和”:从这里挺进半导体产业的强国之列
  • 4如何将光强度转换为一个电学量
  • 5立创获A轮2.5亿元融资,由红杉资本、钟鼎资本联合完成
  • 67月上市的新能源汽车都在这了!
  • 7Diodes公司推出自适应LED电流纹波抑制器
  • 8日对韩出口限制 京东方或成苹果OLED面板供应商
  • 9国际半导体遭遇寒冬 中国存储方队逆势扩张
  • 10屏幕采购低于承诺,外媒曝苹果向三星赔偿6.83亿美元

近期文章

  • 安森美公布2026年第一季度业绩
  • 智能移动电源:集成太阳能光伏、直流输入和备用锂离子电池
  • Vishay推出可达600mm检测距离的高灵敏度接近传感器
  • 博世发布全新超声波芯片组,以底层硬件创新重塑AI智能泊车体验
  • 意法半导体高速GaN驱动器为运动控制与功率转换应用增加智能保护功能
  • 大联大世平集团携手NXP举办线上研讨会,揭秘主动式悬架控制板及S32K3选型
  • 从皮肤到芯片:医用贴片和植入式设备中的传感器如何重新定义医疗
  • 赋能电子、汽车电子、半导体、数据中心、PCB产业,Fac Tec China电子工厂设施展6月2-4日上海世博展览馆,一次看全新技术、新方案、新趋势
  • CIEI将与全球数据周与第五届长三角国际应急博览会两大顶级行业盛会联动,与全球精英共赴智能未来!
  • 派克汉尼汾发布2025可持续发展报告

热门标签

国产芯片 自动驾驶 homekit 嵌入式 电气光伏 测试 ZigBee Atmel 电源管理 LED驱动方案 强国之列 ADI 裸视三维产品 国产半导体 Blackfin处理器 传感器信号 电路图 朱日和 5G 树莓派-Raspberry Pi

相关文章

  • 意法半导体高速GaN驱动器为运动控制与功率转换应用增加智能保护功能
  • 大联大世平集团携手NXP举办线上研讨会,揭秘主动式悬架控制板及S32K3选型
  • 从皮肤到芯片:医用贴片和植入式设备中的传感器如何重新定义医疗
  • 意法半导体低电阻 MOSFET可节省电能,缩减 PCB面积,适合配电应用
  • 如何使用工业级串行数字输入来设计具有并行接口的数字输入模块
Copyright © 2026 电子通  版权所有. 备案号: 京ICP备17050710号-3
  • 文章目录
  • 微信

    在线咨询