电子通

×
  • 新闻动态
    • 今日关注
    • 行业投资
    • 新品推荐
    • 市场分析
  • 电子集市
    • 酷玩
    • 芯片
    • 方案
    • 培训
    • 元器件数据
    • 供应链
    • ERP
  • 展会活动
  • 料号搜索
  • 大学院校
    • 院校名录
  • 电子百科
    • 电路图
    • 技术文库
    • 电子基础知识
    • 标准产品库
  • 应用领域
    • 通信
    • 物联网
    • 消费电子
    • 汽车电子
    • 工业控制
    • 安防电子
    • 医疗电子
    • 人工智能
  • 电子技术
    • 模拟电子
    • 单片机
    • 半导体
    • FPGA
    • DSP
  • 关于我们
首页电子百科文章
UART:了解通用异步接收器发送器的硬件通信协议 电子基础知识

UART:了解通用异步接收器发送器的硬件通信协议

摘要 UART,即通用异步接收器/发送器,是最常用的设备间通信协...
2021年05月16日  UART:了解通用异步接收器发送器的硬件通信协议已关闭评论
阅读全文
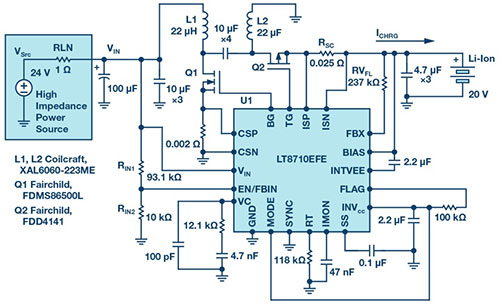
用于车辆跟踪系统的集成电源解决方案 电子基础知识

用于车辆跟踪系统的集成电源解决方案

车辆跟踪系统(VTS)通常安装在汽车和卡车中。VTS使用全球定位...
2021年05月16日  用于车辆跟踪系统的集成电源解决方案已关闭评论
阅读全文
大联大友尚集团推出基于ST产品的全桥相移DC-DC转换器数字电源方案 电子基础知识

大联大友尚集团推出基于ST产品的全桥相移DC-DC转换器数字电源方案

2021年5月10日,致力于亚太地区市场的领先半导体元器件分销商...
2021年05月10日  大联大友尚集团推出基于ST产品的全桥相移DC-DC转换器数字电源方案已关闭评论
阅读全文
用于高功率机器视觉闪光灯的 LED 驱动器 电子基础知识

用于高功率机器视觉闪光灯的 LED 驱动器

机器视觉系统使用非常短的强光闪烁来产生用于各种数据处理应用的高速...
2021年05月10日  用于高功率机器视觉闪光灯的 LED 驱动器已关闭评论
阅读全文
自动化中的TSN:我们现在处在什么阶段 电子基础知识

自动化中的TSN:我们现在处在什么阶段

近来,任何从事工业通信的人都会面对时间敏感型网络(TSN)的话题...
2021年05月08日  自动化中的TSN:我们现在处在什么阶段已关闭评论
阅读全文
FPGA电源系统管理 电子基础知识

FPGA电源系统管理

描述 作者:Pinkesh Sachdev,ADI 产品应用工程...
2021年04月28日  FPGA电源系统管理已关闭评论
阅读全文
面向信号处理过程的ADC特性使传感器连接变得简单 电子基础知识

面向信号处理过程的ADC特性使传感器连接变得简单

单片机(MCU)和传感器测控系统中,经常遇到需要模拟量传感器输入...
2021年04月26日  面向信号处理过程的ADC特性使传感器连接变得简单已关闭评论
阅读全文
具有保护功能、适用于过程控制模拟输出 的精密、稳健解决方案 电子基础知识

具有保护功能、适用于过程控制模拟输出 的精密、稳健解决方案

描述 作者:ADI 公司 | David Forde - 应用工...
2021年04月26日  具有保护功能、适用于过程控制模拟输出 的精密、稳健解决方案已关闭评论
阅读全文
一个简单的三角形符号到底意味着什么? 电子基础知识

一个简单的三角形符号到底意味着什么?

符号是有助于还是妨碍我们思考设计?符号很重要,但如果一个符号可以...
2021年04月20日  一个简单的三角形符号到底意味着什么?已关闭评论
阅读全文
直流电能计量应用 电子基础知识

直流电能计量应用

为什么直流电能计量很重要? 21世纪,世界各国政府都在制定行动计...
2021年04月17日  直流电能计量应用已关闭评论
阅读全文

文章导航

第 1 页 … 第 42 页 第 43 页 第 44 页 … 第 2,324 页

推荐文章

  • 1SCA7606工作原理
  • 2意法半导体公布2020年第三季度初步营收 和2020年第三季度财报公布及电话会议时间
  • 3聚焦“朱日和”:从这里挺进半导体产业的强国之列
  • 4如何将光强度转换为一个电学量
  • 5立创获A轮2.5亿元融资,由红杉资本、钟鼎资本联合完成
  • 67月上市的新能源汽车都在这了!
  • 7Diodes公司推出自适应LED电流纹波抑制器
  • 8日对韩出口限制 京东方或成苹果OLED面板供应商
  • 9国际半导体遭遇寒冬 中国存储方队逆势扩张
  • 10屏幕采购低于承诺,外媒曝苹果向三星赔偿6.83亿美元

近期文章

  • 博世半导体亮相北京车展:以技术创新驱动智能出行
  • 安森美与蔚来扩大战略合作,加速向下一代900V电动汽车平台演进
  • 贸泽电子新品推荐:2026年第一季度引入超过9,000个新物料
  • 超低功耗微控制器模块为工程师带来新的机遇——第1部分:Eclipse项目设置
  • 地平线征程 6 系列集成 Cadence Tensilica Vision DSP,实现规模化量产,合作加速智能驾驶解决方案部署
  • 安森美与吉利汽车深化战略合作、共同提升驾驶体验
  • 星宸科技登陆2026北京车展
  • 罗克韦尔自动化携手上海气候周共筑2026气候灯塔新范式
  • 意法半导体公布2026年第一季度财报
  • Microchip推出全新插件式时钟模块

热门标签

Blackfin处理器 测试 树莓派-Raspberry Pi 电源管理 国产芯片 自动驾驶 ADI 嵌入式 传感器信号 ZigBee 5G 电气光伏 朱日和 LED驱动方案 homekit 国产半导体 裸视三维产品 Atmel 电路图 强国之列

相关文章

  • 如何使用工业级串行数字输入来设计具有并行接口的数字输入模块
  • 学子专区——文氏电桥振荡器的分析与制作(第一部分):背景与理论
  • 利用对称安全认证保护研发投资
  • ADI公司LDO的电容选择指南
  • 简化设计,降低BOM成本,纳芯微推出NSI1611系列隔离电压采样芯片
Copyright © 2026 电子通  版权所有. 备案号: 京ICP备17050710号-3
  • 文章目录
  • 微信

    在线咨询