电子通

×
  • 新闻动态
    • 今日关注
    • 行业投资
    • 新品推荐
    • 市场分析
  • 电子集市
    • 酷玩
    • 芯片
    • 方案
    • 培训
    • 元器件数据
    • 供应链
    • ERP
  • 展会活动
  • 料号搜索
  • 大学院校
    • 院校名录
  • 电子百科
    • 电路图
    • 技术文库
    • 电子基础知识
    • 标准产品库
  • 应用领域
    • 通信
    • 物联网
    • 消费电子
    • 汽车电子
    • 工业控制
    • 安防电子
    • 医疗电子
    • 人工智能
  • 电子技术
    • 模拟电子
    • 单片机
    • 半导体
    • FPGA
    • DSP
  • 关于我们
首页电子百科电子基础知识文章
光控电子开关 电子基础知识

光控电子开关

光控电子开关,它的“开”和“关”是靠可控硅的导通和阻断来实现的,...
2020年02月17日  光控电子开关已关闭评论
阅读全文
安全省电的按键式床头灯 电子基础知识

安全省电的按键式床头灯

一盏延时式床头灯,对于许多读者在夜晚使用是很方便的。本文介绍的按...
2020年02月17日  安全省电的按键式床头灯已关闭评论
阅读全文
自动延时照明开关 电子基础知识

自动延时照明开关

夜晚离开房间,总要先关掉照明灯。可如果灯开关不在门口,那么关上灯...
2020年02月17日  自动延时照明开关已关闭评论
阅读全文
声控音乐彩灯 电子基础知识

声控音乐彩灯

彩灯控制器的电路如下图,R1、R2、D和C组成电阻降压半波整波电...
2020年02月17日  声控音乐彩灯已关闭评论
阅读全文
迷你彩灯数控器 电子基础知识

迷你彩灯数控器

迷你彩灯数控器 本文介绍一种控制TWH9104选择功能的数控电路...
2020年02月17日  迷你彩灯数控器已关闭评论
阅读全文
迷你彩灯数控器 电子基础知识

迷你彩灯数控器

迷你彩灯数控器 本文介绍一种控制TWH9104选择功能的数控电路...
2020年02月17日  迷你彩灯数控器已关闭评论
阅读全文
简单的停电自锁开关 电子基础知识

简单的停电自锁开关

简单的停电自锁开关 电网供电正常时,它象普通开关一样使用。按一下...
2020年02月17日  简单的停电自锁开关已关闭评论
阅读全文
单键触摸开关 电子基础知识

单键触摸开关

本文介绍一种用CD4017组成的单键触摸开关,该开关为单触摸电极...
2020年02月17日  单键触摸开关已关闭评论
阅读全文
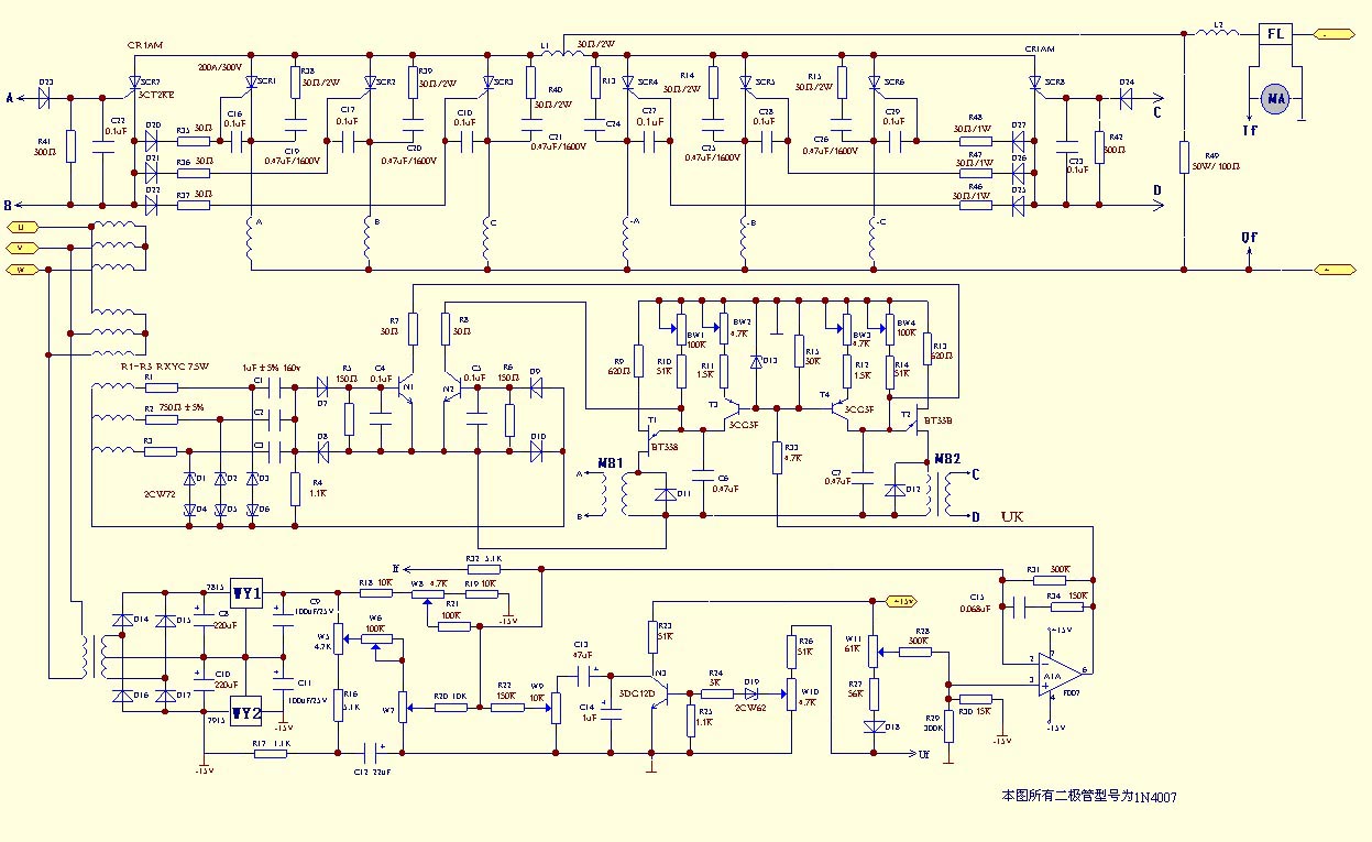
ZX5—630可控硅整流弧焊机 电子基础知识

ZX5—630可控硅整流弧焊机

  ZX5—630可控硅整流弧焊机   一.用途 &n...
2020年02月17日  ZX5—630可控硅整流弧焊机已关闭评论
阅读全文
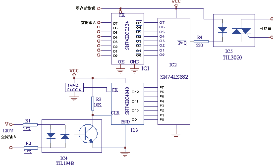
全数字双向可控硅电路 电子基础知识

全数字双向可控硅电路

图1所示的简单数字电路可以用来精确地控制交流电源,电路没有任何的...
2020年02月17日  全数字双向可控硅电路已关闭评论
阅读全文

文章导航

第 1 页 … 第 103 页 第 104 页 第 105 页 … 第 916 页

推荐文章

  • 12026 全球芯片核心品牌 TOP50 及官方授权代理商(通过官网整理)
  • 2SCA7606工作原理
  • 3意法半导体公布2020年第三季度初步营收 和2020年第三季度财报公布及电话会议时间
  • 4聚焦“朱日和”:从这里挺进半导体产业的强国之列
  • 5如何将光强度转换为一个电学量
  • 6立创获A轮2.5亿元融资,由红杉资本、钟鼎资本联合完成
  • 77月上市的新能源汽车都在这了!
  • 8Diodes公司推出自适应LED电流纹波抑制器
  • 9日对韩出口限制 京东方或成苹果OLED面板供应商
  • 10国际半导体遭遇寒冬 中国存储方队逆势扩张

近期文章

  • 2026国民车链展,直达优质供应链企业核心决策层
  • 2026 全球芯片核心品牌 TOP50 及官方授权代理商(通过官网整理)
  • 东芝发布支持PCIe®6.0与USB4®2.0版等高速差分信号的2:1多路复用器/1:2解复用器开关
  • 大联大世平北京车展首秀,携手安森美(onsemi)等伙伴展现车载电子系统整合实力
  • 2026第二届雷达无线电产业展览会
  • 安森美公布2026年第一季度业绩
  • 智能移动电源:集成太阳能光伏、直流输入和备用锂离子电池
  • Vishay推出可达600mm检测距离的高灵敏度接近传感器
  • 博世发布全新超声波芯片组,以底层硬件创新重塑AI智能泊车体验
  • 意法半导体高速GaN驱动器为运动控制与功率转换应用增加智能保护功能

热门标签

国产半导体 强国之列 LED驱动方案 Blackfin处理器 ADI 国产芯片 Atmel 裸视三维产品 电路图 嵌入式 测试 传感器信号 homekit 朱日和 树莓派-Raspberry Pi ZigBee 自动驾驶 电气光伏 5G 电源管理

相关文章

  • 2026 全球芯片核心品牌 TOP50 及官方授权代理商(通过官网整理)
  • 意法半导体高速GaN驱动器为运动控制与功率转换应用增加智能保护功能
  • 大联大世平集团携手NXP举办线上研讨会,揭秘主动式悬架控制板及S32K3选型
  • 从皮肤到芯片:医用贴片和植入式设备中的传感器如何重新定义医疗
  • 意法半导体低电阻 MOSFET可节省电能,缩减 PCB面积,适合配电应用
Copyright © 2026 电子通  版权所有. 备案号: 京ICP备17050710号-3
  • 文章目录
  • 微信

    在线咨询