电子通

×
  • 新闻动态
    • 今日关注
    • 行业投资
    • 新品推荐
    • 市场分析
  • 电子集市
    • 酷玩
    • 芯片
    • 方案
    • 培训
    • 元器件数据
    • 供应链
    • ERP
  • 展会活动
  • 料号搜索
  • 大学院校
    • 院校名录
  • 电子百科
    • 电路图
    • 技术文库
    • 电子基础知识
    • 标准产品库
  • 应用领域
    • 通信
    • 物联网
    • 消费电子
    • 汽车电子
    • 工业控制
    • 安防电子
    • 医疗电子
    • 人工智能
  • 电子技术
    • 模拟电子
    • 单片机
    • 半导体
    • FPGA
    • DSP
  • 关于我们
首页电子百科电子基础知识文章
双调光蘑菇灯与维修 电子基础知识

双调光蘑菇灯与维修

双调光蘑菇灯与维修 双调光台灯系在单调光的基础上,增加一只小功率...
2020年02月17日  双调光蘑菇灯与维修已关闭评论
阅读全文
七彩循环装饰灯 电子基础知识

七彩循环装饰灯

七彩循环装饰灯 该灯电路设计新颖,结构简单,成本低廉,趣味性强,...
2020年02月17日  七彩循环装饰灯已关闭评论
阅读全文
双色彩灯 电子基础知识

双色彩灯

双色彩灯 本彩灯是以多谐振荡器为控制信号,灯光交替闪耀,可给节日...
2020年02月17日  双色彩灯已关闭评论
阅读全文
电视机背景灯自动开关 电子基础知识

电视机背景灯自动开关

电视机背景灯自动开关 收看电视时,如果开一盏瓦数不太大的灯,让室...
2020年02月17日  电视机背景灯自动开关已关闭评论
阅读全文
简易混合调光器 电子基础知识

简易混合调光器

简易混合调光器 根据电学原理可知,电容器接入正弦交流电路中,电压...
2020年02月17日  简易混合调光器已关闭评论
阅读全文
简易触摸开关 电子基础知识

简易触摸开关

简易触摸开关 笔者在实验中,偶然发现单向可控硅(MCR100-8...
2020年02月17日  简易触摸开关已关闭评论
阅读全文
双端无源电子节能开关 电子基础知识

双端无源电子节能开关

双端无源电子节能开关 为了杜绝楼梯、走廊、过道等公共场所的长明灯...
2020年02月17日  双端无源电子节能开关已关闭评论
阅读全文
电热毯温控器 电子基础知识

电热毯温控器

电热毯温控器 市售电热毯一般有高、低两个温度档。使用时,拨在高温...
2020年02月17日  电热毯温控器已关闭评论
阅读全文
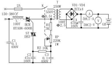
高电压可控硅整流电源 电子基础知识

高电压可控硅整流电源

高电压可控硅整流电源 摘要:在45KA/500V整流电源的基础上...
2020年02月17日  高电压可控硅整流电源已关闭评论
阅读全文
电除尘(雾)器的高压供电技术 电子基础知识

电除尘(雾)器的高压供电技术

电除尘(雾)器的高压供电技术 摘要:阐述了电除尘(雾)油器高压供...
2020年02月17日  电除尘(雾)器的高压供电技术已关闭评论
阅读全文

文章导航

第 1 页 … 第 105 页 第 106 页 第 107 页 … 第 916 页

推荐文章

  • 12026 全球芯片核心品牌 TOP50 及官方授权代理商(通过官网整理)
  • 2SCA7606工作原理
  • 3意法半导体公布2020年第三季度初步营收 和2020年第三季度财报公布及电话会议时间
  • 4聚焦“朱日和”:从这里挺进半导体产业的强国之列
  • 5如何将光强度转换为一个电学量
  • 6立创获A轮2.5亿元融资,由红杉资本、钟鼎资本联合完成
  • 77月上市的新能源汽车都在这了!
  • 8Diodes公司推出自适应LED电流纹波抑制器
  • 9日对韩出口限制 京东方或成苹果OLED面板供应商
  • 10国际半导体遭遇寒冬 中国存储方队逆势扩张

近期文章

  • 2026国民车链展,直达优质供应链企业核心决策层
  • 2026 全球芯片核心品牌 TOP50 及官方授权代理商(通过官网整理)
  • 东芝发布支持PCIe®6.0与USB4®2.0版等高速差分信号的2:1多路复用器/1:2解复用器开关
  • 大联大世平北京车展首秀,携手安森美(onsemi)等伙伴展现车载电子系统整合实力
  • 2026第二届雷达无线电产业展览会
  • 安森美公布2026年第一季度业绩
  • 智能移动电源:集成太阳能光伏、直流输入和备用锂离子电池
  • Vishay推出可达600mm检测距离的高灵敏度接近传感器
  • 博世发布全新超声波芯片组,以底层硬件创新重塑AI智能泊车体验
  • 意法半导体高速GaN驱动器为运动控制与功率转换应用增加智能保护功能

热门标签

裸视三维产品 ADI 传感器信号 国产芯片 强国之列 朱日和 国产半导体 Atmel LED驱动方案 Blackfin处理器 自动驾驶 ZigBee 测试 电气光伏 5G 电路图 homekit 电源管理 树莓派-Raspberry Pi 嵌入式

相关文章

  • 2026 全球芯片核心品牌 TOP50 及官方授权代理商(通过官网整理)
  • 意法半导体高速GaN驱动器为运动控制与功率转换应用增加智能保护功能
  • 大联大世平集团携手NXP举办线上研讨会,揭秘主动式悬架控制板及S32K3选型
  • 从皮肤到芯片:医用贴片和植入式设备中的传感器如何重新定义医疗
  • 意法半导体低电阻 MOSFET可节省电能,缩减 PCB面积,适合配电应用
Copyright © 2026 电子通  版权所有. 备案号: 京ICP备17050710号-3
  • 文章目录
  • 微信

    在线咨询